- Контролировать нельзя отпустить: почему обычных отчетов недостаточно
- Создаем надежную систему контроля без новых внедрений
- Фильтрация кассовых операций в 1С
- 1С как «мозговой» центр системы оперативного контроля
- Передача сообщений о кассовых операциях в Telegram
- Три улучшения, которые дает оперативный мониторинг инцидентов
Потери на кассе — тихая, но хроническая болезнь ретейла. Накрученные скидки, дубли и удаление позиций из чека, фиктивные возвраты и подарки покупателям — подобные операции, совершенные в обход регламента или по ошибке, незаметно «вымывают» прибыль. Классический аудит выявляет системные нарушения, но единичные случаи часто остаются в тени.
Когда бизнес борется за каждый рубль, такие «утечки» становятся недопустимыми. Ключ к их сокращению — в тотальной дисциплине и прозрачности на кассах. Мы создали инструмент оперативного контроля событий на кассе, который подходит для любого ретейла. Нашему клиенту это решение помогло повысить маржинальность и сократить количество операций из зоны риска.
Контролировать нельзя отпустить: почему обычных отчетов недостаточно
Пандемия COVID-19 и закрытие границ обрушили пассажиропоток, а вместе с ним — и выручку магазинов беспошлинной торговли (travel retail). В новой реальности важность каждого чека возросла в разы. При этом продажи товаров премиум-сегмента по-прежнему требовали безупречного сервиса. Консультанты должны были не только находить подход к взыскательным клиентам, но и гибко разрешать конфликты, в том числе за счет повышенных скидок или подарков.
Однако применение этих инструментов далеко не всегда было обосновано реальной необходимостью сохранить клиента и имидж. Иногда имеет место и человеческий фактор: от невнимательности до потенциальных злоупотреблений. Поэтому бизнесу потребовался механизм, позволяющий оперативно выделять рискованные кассовые операции и контролировать их.
Анализ объемных отчетов по чекам? Но ручное просеивание — трудоемкое, утомительное не очень эффективное упражнение. А большой временной лаг между событием и его обнаружением сводил на нет саму идею оперативного реагирования.
Требовалось создать удобный инструмент, который в автоматическом режиме выявлял бы рискованные кассовые события по заданным правилам и предоставлял «безопасникам» готовую сводку для принятия решений. Этот же инструмент должен был консолидировать в одном месте данные по таким операциям из всех магазинов сети — для ведения формальной отчетности.
Создаем надежную систему контроля без новых внедрений
Чтобы не создавать с нуля сложную и дорогую систему, мы использовали потенциал существующих у заказчика программ и инструментов.
Дано: кассовое оборудование в торговых залах и ПО для него, несколько баз для хранения «сырых» данных с касс и 1С:Управление торговлей для учета.
Задача: только за счет имеющихся решений обеспечить мониторинг кассовых операций, соответствующих критериям риска.
Решение: научить системы выводить определенные группы кассовых операций во внешний контур для оперативного контроля.
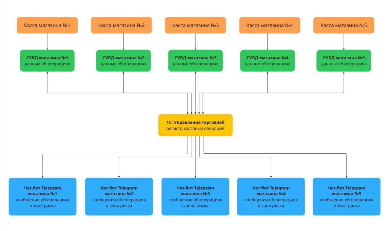
Каждое кассовое событие — внесение или удаление позиции, применение скидки, отмена чека — фиксируется в выделенной базе данных. Это надежный и производительный буфер, обрабатывающий около 4000 операций в день в каждой торговой точке.
Чтобы автоматически выделять рискованные операции среди тысяч, не нужно создавать сложную ETL-систему или data-хранилище с комплаенс-начинкой. Мы задействовали штатные возможности работы 1С с внешними источниками данных. Она по регламенту подключается к СУБД каждого магазина, выполняет запросы по заданным правилам и забирает только нужные транзакции. Т.е. 1С является ядром, которое консолидирует, структурирует и готовит данные для финального этапа — уведомления сотрудников, отвечающих за безопасность.
Отобранные операции со всех магазинов попадают в специально созданный регистр 1С. Он играет две ключевые роли:
-
Источник аналитики для финансистов и руководства. Данные в регистре структурированы и готовы для построения отчетов. Аналитики получают консолидированную картину по всей сети без необходимости сбора данных вручную.
-
Источник сигналов для службы безопасности. На основе записей в регистре система автоматически генерирует текстовые сообщения и рассылает их по Telegram-ботам.
Таким образом, обычная 1С самостоятельно агрегирует и фильтрует данные из нескольких магазинов, позволяя заказчику экономить на внешних решениях.

Фильтрация кассовых операций в 1С
Чтобы 1С могла «видеть» данные из десятков удаленных баз магазинов мы использовали штатный, а значит, надежный и предсказуемый механизм — «Внешние источники данных».
Чтобы не грузить базы постоянными запросами, 1С по установленному расписанию опрашивает БД, используя всё те же оптимизированные SQL-запросы, по которым данные собираются с касс. Встроенные фильтры выбирают только те строки, которые соответствуют заранее определенным типам инцидентов.
Фильтры настроены на конкретные риски:
-
Манипуляции с чеками: аннулирование, удаление позиции, возвраты, «зависшие» открытые чеки.
-
Работа со скидками: ручной ввод скидки (с контролем размера и суммы), продажи по VIP-картам лояльности и картам сотрудников.
-
Особые условия: добавление подарков, оплата в разных валютах, отказ от безналичного расчета, продажа нескольких единиц одного товара.
В результате 1С получает готовый список операций из зоны риска. Опрос по регламенту раз в 30–60 минут гарантирует оптимальную нагрузку на БД и вместе с тем оперативность для службы безопасности. Штатный механизм 1С делает систему масштабируемой: новые точки подключаются быстро, а старые — так же легко отключаются, если необходимо.
1С как «мозговой» центр системы оперативного контроля
Все отфильтрованные события из разных магазинов автоматически попадают в регистр 1С, где каждая запись содержит полный контекст:
-
тип инцидента (отмена чека, скидка по VIP-карте и т.д.);
-
наименование магазина и конкретная касса;
-
кассир;
-
дата и время операции;
-
детали (сумма скидки, наименование удаленного товара и прочие).
Фильтры в регистре позволяют за пару кликов построить в интерфейсе 1С отчеты, отвечающие на важные для бизнеса вопросы:
-
Какова общая динамика инцидентов по сети за выбранный период?
-
В каком магазине чаще всего применяется ручной ввод скидки?
-
Как часто происходят возвраты и есть ли «лидеры по возвратам»?
-
Есть ли у конкретного кассира аномалии по каким-то операциям?
Отчеты на основе регистра дают понятную аналитическую картину, позволяя в разы быстрее выявлять единичные случаи и системные организационные риски.
Передача сообщений о кассовых операциях в Telegram
Данные собраны, отфильтрованы и помещены в регистр сведений. Дальше нужно преобразовать «цифровые следы» в понятные человеку сообщения. Для этого каждая запись из регистра штатными средствами 1С автоматически конвертируется в текстовый пост по готовому шаблону. В нем — только суть: тип инцидента, магазин, касса, кассир, время и ключевые детали (например, размер скидки или название удаленного товара). Формат «одно событие — одно сообщение» удобен для восприятия: не нужно скроллить длинную сводку, пытаясь выделить отдельные операции.
Главный критерий для сообщений — максимум пользы при минимуме текста. Сотрудник, получив уведомление, сразу понимает: что случилось? где? когда? кто? — и моментально реагирует на событие. Посты уходят в Telegram сразу после опроса баз: все работает оперативно и не нагружает систему.
Сообщения о событиях из конкретного магазина отправляются только в чат-бота, закрепленного за ним, — сотрудники службы безопасности мгновенно реагируют на инциденты только в своей зоне ответственности.
Интеграцией 1С с Telegram мы замкнули контур оперативного контроля. Данные с кассы, почти бесполезные для обычного специалиста, за три шага превращаются в инструмент для принятия решений. Это сократило разрыв между обнаружением отклонений и реакцией на них с нескольких часов до пары минут, что позволило заказчику сместить фокус контроля с разбора отчетов на превентивное управление инцидентами.
Три улучшения, которые дает оперативный мониторинг инцидентов
Автоматизация помогла заказчику перейти от трудоемкого и запаздывающего разбора отчетов к системе непрерывного мониторинга кассовых событий. Профильные службы больше не ищут «иголки в стоге сена» — они сразу фокусируются на операциях, соответствующих критериям риска.
Бизнес-эффект комплексной интеграции проявляется в трех ключевых изменениях:
-
Защита и рост маржи. Система позволяет оперативно выявлять низкомаржинальные и убыточные продажи, что дает руководству инструмент для работы как с конкретными инцидентами, так и с системными причинами их возникновения.
-
Формирование культуры осознанной дисциплины. Персонал на кассах знает об автоматизированном контроле и понимает, что каждая операция прозрачна. Это положительно влияет на снижение числа операций из зоны риска.
-
Качественное ускорение процессов. Время между совершением рискованной операции и реакцией на нее сократилось с условных «завтра, после отчета» до нескольких минут. Это делает контроль действенным, а не архивным.
Созданный инструмент решает базовую задачу любой масштабируемой розничной сети: обеспечивать прозрачность и управляемость на последней миле взаимодействия с клиентом, где формируется итоговый финансовый результат.
Если контролировать кассовые процессы вручную становится труднее и требуется системное решение — мы знаем, как помочь. Оставьте заявку через форму ниже — мы свяжемся с вами для консультации и организации встречи.
Статьи по теме





