- С чего начать: наводим порядок и организуем данные
- Простые сценарии повторных продаж
- Сложные сценарии повторных продаж
- Повторные продажи с AI: новый инструмент в CRM Битрикс24
Повторные продажи дешевле и проще новых, поскольку снижают зависимость от входящего потока лидов. Они помогают легче переживать тяжелые времена, когда борьба за клиентов приобретает ожесточенный характер. Но даже в благополучный период работа с текущей базой является важным процессом. Ведь чем меньше мы тратим денег на продвижение и привлечение новых клиентов, тем проще удерживать маржинальность при росте прочих издержек и себестоимости.
В статье расскажем, как увеличить повторные продажи с помощью Битрикс24.
С чего начать: наводим порядок и организуем данные
Построить систему повторных продаж очень сложно без качественно структурированных данных о клиентах в CRM. Так, карточка Компании должна включать атрибуты, по которым было бы удобно формировать маркетинговые сегменты. Обычно её типовой структуры недостаточно, чтобы фиксировать всю важную для этого информацию: цикличность и причины прошлых покупок, оборот компании, приоритет ценностей, кто принимает решение, доля наших продуктов в закупках, периоды «затишья» и т.д. Добавление пользовательских полей в карточки делает клиента «понятнее» и позволяет четко выделять сегменты для повторных продаж.
Залог успеха сегментации — дисциплина менеджеров в заполнении карточек лидов, сделок и клиентов. Если у вас есть ответственный за ведение клиентской базы и он жестко контролирует процесс, то половина дела, считайте, уже сделана.
Пример:
Компания производит и поставляет бумажную продукцию санитарно-гигиенического назначения. Клиент — сеть лоукост-отелей. На протяжении года он каждый месяц закупает туалетные принадлежности и в CRM находится в сегменте «Ежемесячные закупки». Если клиент пропустил очередной заказ, система автоматически относит его к категории временно потерянных. Менеджер получит сигнал о необходимости связаться с заказчиком, уточнить причины пропуска закупки и вернуть его в категорию действующих.
Данных в CRM становится больше, что позволяет лучше персонализировать предложения, но их обработка требует больше времени. Чтобы ускорить процесс, можно поручить аналитическую работу AI-помощнику (в Битрикс24 это Copilot). Он исследует историю работы с клиентом и даст рекомендации — что, как и когда лучше предложить. Таким образом, повышается не только скорость работы и вероятность закрытия сделки, но и лояльность: клиент чувствует, что ему не столько хотят продать, сколько проявляют заботу.
CoPilot помогает не только анализировать, но и собирать данные о клиентах. Он расшифровывает записи созвонов и фиксирует в карточках обсуждаемые продукты и услуги, сроки, возражения, намерения и планы клиента. Эту и другую информацию CRM затем использует, чтобы автоматически инициировать повторные продажи.
Простые сценарии повторных продаж
Первое, что можно сделать — подтолкнуть лояльных клиентов к повторному обращению с помощью инструментов, собранных в модуле «Маркетинг» Битрикс24. Он позволяет прямо из CRM делать рассылки, запускать обзвоны, контекстную и таргетированную рекламу, чтобы напомнить о себе тем, кто уже знаком с вашим продуктом. Чтобы сформировать целевую аудиторию, маркетологу достаточно выбрать подходящие сегменты клиентской базы в настройках.
Всё это хорошо работает, когда клиент может принять решение о покупке самостоятельно, без глубокого вовлечения менеджера в процесс (как при продажах через B2B-платформу). Но если специфика продукта требует повторной проработки покупателя, то менеджеру нужно выходить на контакт первым. Чтобы этот процесс был возобновляемым и системным, «старый» лид должен как-то возвращаться в начало воронки продаж. Отбирать вручную предыдущие сделки и создавать на их основе повторные карточки вручную — «лишний» рутинный процесс. Его помогает автоматизировать Генератор продаж.
Инструмент находится так же в модуле «Маркетинг». В нем есть стандартные сценарии автоматизации (дни рождения, популярные праздники), но можно настроить собственные. Например, предлагать клиентам расширить функционал ПО через 6 месяцев после внедрения.
Как это работает:
-
руководитель определяет повод для касания;
-
выбирает сегмент базы;
-
задает порядок назначения ответственного менеджера;
-
пишет текст задания;
-
запускает Генератор.
После этого в CRM автоматически создается повторный лид на каждого клиента из выбранного сегмента. Система сама распределяет их по менеджерам. Запускать генерацию повторных лидов/сделок можно сразу или в указанную дату.
Для повторных лидов и сделок лучше выделять отдельную воронку. Ее стадии могут отличаться, и это удобно для менеджеров, которые занимаются только развитием клиентов — им не придется регулярно фильтровать карточки в общем списке. Чтобы повторные лиды и сделки автоматически попадали в отдельную воронку, используют CRM-роботов. С их помощью можно также перемещать карточки по стадиям и запускать бизнес-процессы, например, на выставление счета.
Ещё один плюс выделенной воронки — руководителю проще отслеживать эффективность повторных продаж с помощью встроенных инструментов аналитики. Они работают только с нужными данными, не смешивая новые и повторные лиды и сделки. Можно оценивать конверсию, средний чек, динамику по менеджерам, каналам и другие важные для бизнеса показатели.
Сложные сценарии повторных продаж
Для автоматизации более сложных цепочек, где параллельно либо последовательно выполняются несколько действий в зависимости от одного или более условий, подойдут Бизнес-процессы (БП). Они запускаются вручную либо в ответ на какое-то событие. Недавно в Битрикс24 обновили визуальный конструктор БП: он стал проще, и собрать цепочку событий и условий не составит труда. Главное — полностью понимать алгоритм и зависимость действий друг от друга.
Однако возможностей Бизнес-процессов может не хватать, если:
-
нужен глубокий анализ клиентской базы;
-
запуск повторной продажи зависит от нескольких пересекающихся или взаимоисключающих условий;
-
для генерации сделки/лида надо использовать внешние источники данных.
Для решения подобных задач команда ИНТЕРВОЛГИ разрабатывает сложные алгоритмы на базе агентов, регулярных событий и их обработчиков. Для наглядности объясним на примерах наших заказчиков из индустрии гостеприимства и B2B-дистрибуции.
Регулярный анализ базы со сложной фильтрацией и выбором менеджера
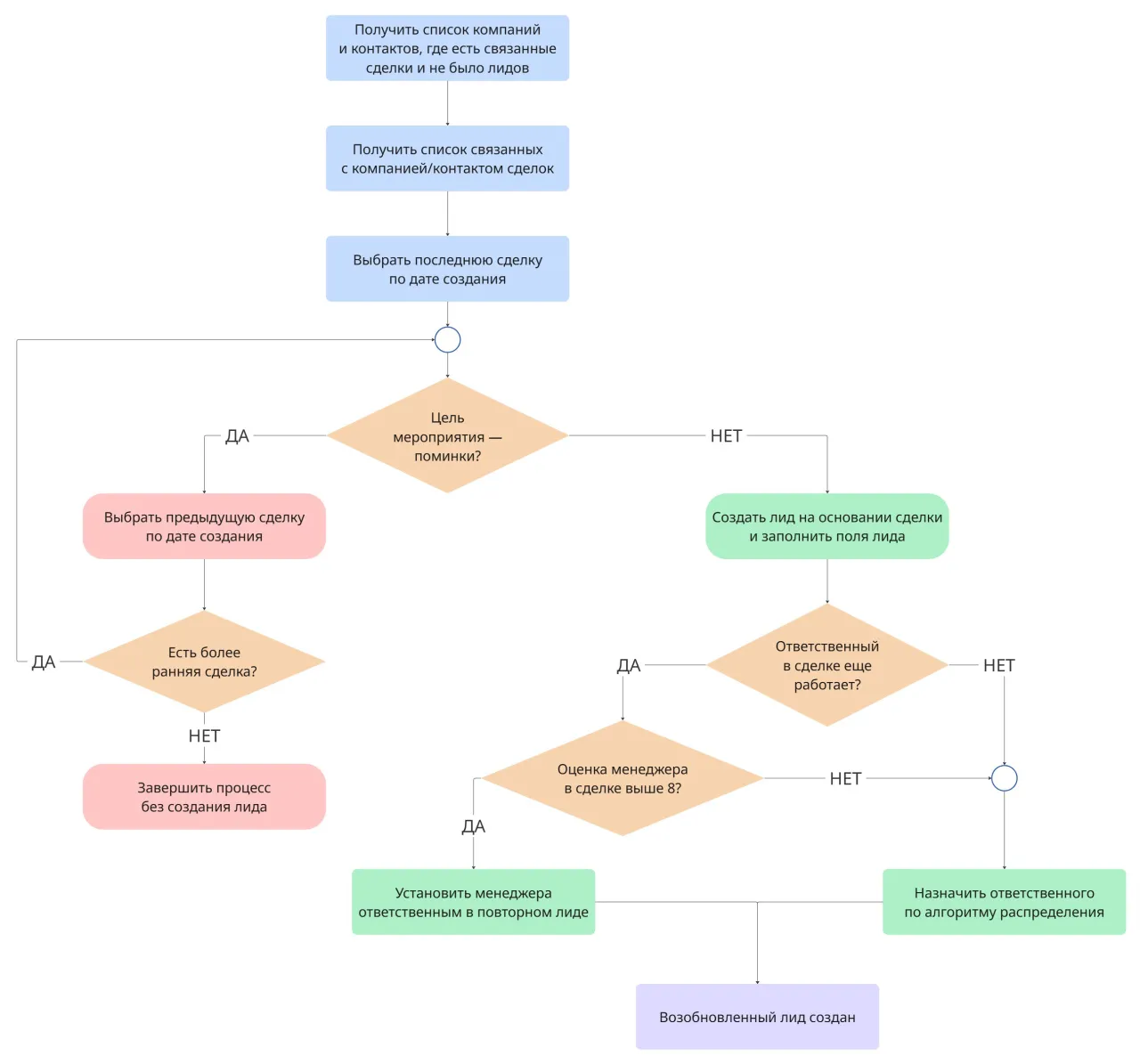
Конгресс-отель «Ареал» в Подмосковье специализируется на проведении крупных мероприятий — от корпоративных форумов до частных банкетов. За годы работы в клиентской базе отеля накопилось несколько тысяч контактов и компаний.
Отдел продаж редко инициировал сделки: менеджеры в основном обрабатывали входящие обращения. Чтобы систематизировать работу с повторными продажами, разработали дополнительный процесс. Он включает поиск в клиентской базе тех, кто заказывал мероприятие около года назад и сейчас мог бы вновь искать площадку для праздника. При этом можно исключить из выборки заказ некоторых типов событий. Из полученного списка генерируются повторные лиды, которые менеджеры берут в работу.
При доработке CRM Битрикс24 для «Ареала» мы создали механизм повторных продаж, который учитывает все условия и опыт взаимодействия клиента с менеджером. Алгоритм выполняет следующие шаги:
-
Отбирает в CRM сделки старше 9 месяцев, по которым не было новых лидов за последние 9 месяцев.
-
Исключает сделки по отдельным типам событий.
-
Создает новые лиды на основе подходящих под условия отбора сделок.
-
Проверяет статус ответственного менеджера в отобранных сделках: работает ли он в компании и какую оценку получил от клиента ранее.
-
Если менеджер уволился или клиент остался недоволен — лид автоматически назначается другому специалисту по внутреннему правилу распределения.
-
Если менеджер в команде и имеет высокий рейтинг — лид закрепляется за ним, что повышает вероятность успешного завершения повторной сделки.

Процесс полностью автоматизирован: агент запускается по расписанию, анализирует клиентскую базу, создаёт лиды и назначает ответственных. Карточки попадают в общую воронку, и менеджеры контактируют повторно с теплыми клиентами.
Результат автоматизации — освобождение команды от трудоемкого анализа, исключение ошибок и преемственность в работе с лояльными клиентами. Повторные продажи стали частью системной работы менеджеров.
Автосоздание дочерних сделок после успешной продажи
Для дистрибьютора спецтехники предлагать клиентам техобслуживание после продажи — стандартная практика. До автоматизации менеджеры сами отслеживали срок, когда проданным машинам пора пройти ТО, и связывались с покупателями. Если сотрудник увольнялся, заболевал или просто забывал, процесс разрывался, и компания упускала прибыль.
Мы разработали процесс создания сделок на ТО, который запускается сразу после продажи. Триггером выступает перевод родительской сделки в стадию «Успешно» — система запускает проверку значений ее полей:
-
какой тип техники был продан, например, электропогрузчик или штабелер;
-
в каком бизнес-регионе заключена сделка;
-
в каком отделе работает ответственный менеджер;
-
не является ли клиент дилером (для столичного региона эта проверка не применяется).
При проверке система обращается справочникам, которые содержат данные о технике, ТО, бизнес-регионах и отделах.
Если все необходимые условия в родительской сделке выполнены:
-
Система обращается к справочнику, где для каждого типа машин заданы сроки ТО (например, через 6 и 12 месяцев).
-
На основе этих данных создает в отдельной воронке от одной до четырех дочерних сделок для каждого типа проданной техники.
-
Поля дочерних сделок заполняет автоматически информацией из родительской сделки.
В каждую дочернюю сделку добавляется дело с датой напоминания. Она рассчитывается по формуле: «X месяцев со дня поставки минус 14 дней», — чтобы менеджер успел связаться с покупателем заранее. В назначенный день CRM отправляет ответственному напоминание о деле, дальше он вручную ведет сделку по воронке ТО.

Теперь менеджерам не нужно отслеживать сроки и вручную создавать сделки, а повторные контакты с покупателями происходят вовремя и без пропусков. Руководителям проще контролировать и анализировать продажи ТО за счет того, что все сделки в отдельной воронке.
Повторные продажи с AI: новый инструмент в CRM Битрикс24
Промежуточный вариант между использованием Генератора продаж и доработкой CRM — автоматизация с помощью нового инструмента Повторные продажи с AI. Он получает доступ ко всей базе CRM и сам постоянно ищет клиентов, которые покупают:
-
раз в месяц;
-
раз в полгода;
-
раз в год.
Каждый паттерн — отдельный сценарий работы инструмента. Все, что нужно для запуска — переключить тумблер напротив одного, двух или сразу трех сценариев. Как только ИИ находит подходящего клиента, то создает новую сделку, в ней — дело с рекомендациями: что предложить, как написать, на что обратить внимание. Генерацию рекомендаций можно отключить в настройках инструмента.
Что еще можно настроить:
-
шаблон названия повторной сделки;
-
воронку и стадию, куда она попадет после создания;
-
список ответственных за работу с повторными сделками.
У Повторных продаж с AI есть ограничение — пока нельзя создавать свои сценарии. Индивидуальную периодичность, сложный фильтр и использование внешних данных ИИ не поддерживает. Он не может заменить те алгоритмы, о которых шла речь выше, но отлично подойдет для автоматизации простых и распространенных циклов закупок/продаж.
Хотите продавать больше без увеличения затрат и новых инструментов? Обсудите это с нами — мы оценим глубину и сложность процессов и предложим варианты решений. Заполните форму внизу, чтобы начать диалог с экспертом.
Статьи по теме





