- Простой пример работы модуля Мини-СЭД: согласование проекта договора закупки оргтехники.
- Конструктор маршрутов согласования для Мини-СЭД. Инструкция и последовательность внедрения
- Настройка процесса согласования. Как все работает
- Как это работает: Пользовательские статусы задач и маршруты согласования
- Как настраивать: Общий алгоритм действий по настройке нового маршрута
- Создаем маршрут и настраиваем Роли - “Закупка оргтехники”
- Типы задач маршрута
- Настройка статусов задач
- Обработчики
- Сложный пример: многоступенчатое согласование договора аренды офиса
- Регламент согласования договора с развилками и возвратами
- Процесс согласования документов в Битрикс с развилками и возвратами
- Выделение ролей
- Процедура согласования договоров. Статусы маршрута
- Создание развилки в схеме согласования договора
- Возврат на предыдущий шаг в регламенте согласования документов
- История изменений документа
- Стоимость Мини-СЭД и порядок внедрения
Текст ниже — про коробочную версию приложения: МиниСЭД: Согласование договоров.
Обратите внимание, мы выпустили облачное приложение "МикроСЭД: Согласование электронных документов".
Простой пример работы модуля Мини-СЭД: согласование проекта договора закупки оргтехники.
Легенда: в ИТ-компании требуется настроить бизнес-процесс согласования договора на закупку оргтехники.
Схема согласования договора
-
Сотрудник находит требуемую технику, получает от поставщика договор, передает своему руководителю.
-
Если руководитель одобряет, договор уходит к бухгалтеру.
-
Если бухгалтер одобряет, договор уходит к директору.
-
Если директор одобряет, договор согласован.
-
Если кто-то один не одобряет, маршрут останавливается.
-
Любой из согласующих может поставить процесс “на паузу” для выяснения обстоятельств.
Демонстрация согласования договоров в Битрикс24
Процесс не фиксируется “навсегда”, если нужно добавить новый шаг или переименовать кнопку — это можно сделать через Конструктор в панели управления. Линейный процесс закупки – простой процесс, конструктор мини-СЭД позволяет настроить и более сложные. Подробнее о настройках и последовательности внедрения в следующем разделе.
Бизнес-процесс согласования документов в Битрикс24
Как выглядит согласование договоров в Битрикс24? Страница появляется в левом меню для всех пользователей.
На странице списка договоров отображается список документов со статусами согласований (дашборд для руководителя).
Можно посмотреть статус согласования конкретного документа и задачи отдельным сотрудникам.
Текущая версия договора доступна на Диске. В основной задаче можно видеть историю изменений.
Давайте запустим новое согласование. Страница начала процесса согласования (добавление договора)
Выбирается маршрут, имя договора и выбираются конкретные пользователи на каждую роль.
После начала создается “основная задача” инициатору процесса. Он должен запустить процесс.
Обратите внимание что в Мини-СЭД используются нестандартные кнопки у задач. Они могут иметь любые названия, это задается в настройках процессов.
В процессе согласования последовательно создаются задачи каждому следующему участнику.
Если нужно загрузить новую версию договора, нужно перейти на страницу Процесс согласования и загрузить новый файл.
Вот так выглядит задача Руководителю
На странице договора можно скачать Лист согласования в PDF
Лист согласования договора
Это простой пример. Напомним, все маршруты согласования можно менять через Конструктор. Об этом — в следующем разделе.
Конструктор маршрутов согласования для Мини-СЭД. Инструкция и последовательность внедрения
Вы прочитали о согласовании договоров в Битрикс24 с помощью модуля Мини-СЭД. Мы показали “публичную часть” модуля – как работает для сотрудников, интерфейсы задач с новыми кнопками и формирование листа согласования.
Теперь покажем “обратную сторону” – внедрение мини-СЭД, возможности конструктора процессов и ограничения.
Настройка маршрутов требует определенной квалификации и аккуратной настройки. Вы можете настраивать новые маршруты самостоятельно или заказать настройку у нас.
Настройка процесса согласования. Как все работает
создание нового маршрута
При настройке нужно выделить статусы документов и роли участников. Также используются задачи Битрикс24 с дополнительными кнопками.
Например, можно создать кнопку “согласовать с замечаниями” или “отправить на переработку юристам”.
Как это работает: Пользовательские статусы задач и маршруты согласования
После установки модуля в панели управления появляются 2 служебные страницы настроек:
-
Пользовательские статусы задач необходимы для хранения связей между реальными статусами задач портала и новыми, участвующими в процессе согласования договоров. Статусы задач объединяются в типы. Типы используются в маршрутах. По-другому можно сказать, что “тип задач” — контейнер для статусов задач.
-
Маршруты согласования — основная настройка. Модуль будет работать так, как вы настроите маршруты.
Как настраивать: Общий алгоритм действий по настройке нового маршрута
-
Определяемся с ролями маршрута. Составляем таблицу ролей. Сразу создаем маршрут.
-
Настраиваем типы задач. Для простых линейных маршрутов (как в примере ниже) можно обойтись одним дополнительным типом. Мы назвали его “Участник линейного согласования”. Тип задач влияет на названия кнопок в задачах согласования. Если каждому участнику (роли) требуется особые надписи и особые кнопки, следует создавать типы задач для каждой роли в маршруте.
Важно: Типы задач для отдельного согласования (маршрута) нужно создавать в настройках самого маршрута (а не в меню “Пользовательские статусы задач”, иначе запутаетесь). -
Настраиваем основные Обработчики — главный маршрут договора с постановкой задач по ролям в цепочке маршрута. Обработчик отвечает за:
-
Какую задачу кому поставить. Можно поставить группу задач. Можно обновить текущую задачу.
-
Какой статус установить у маршрута.
-
Параллельно настраиваем Переходы между статусами задач — это Названия кнопок в задачах и как они влияют на статус договора.
-
Настраиваем дополнительные обработчики (отменен, не согласован, пауза, итд).
-
Проверяем работу маршрута по основному пути и исключения.
Создаем маршрут и настраиваем Роли - “Закупка оргтехники”
|
Название роли |
Является инициатором? (техническое поле) |
Пользователь по умолчанию |
|
Инициатор |
Да |
|
|
Руководитель |
Нет |
“Илья Руководитель” |
|
Бухгалтер |
Нет |
“Бухгалтер” |
|
Директор |
Нет |
“Директор” |
Даем название маршруту
При создании нового маршрута ему автоматически добавляется роль “Инициатор”. Добавим остальных в соответствии с таблицей:
Название роли попадает в заголовки таблицы согласования:
Типы задач маршрута
После ролей настраиваем типы задач маршрута. Тип задач — сущность, объединяющая роли участников, статусы задач и названия кнопок, которые отображаются в задачах в ходе маршрута.
При создании маршрута доступен тип задач по умолчанию — Инициатор процесса согласования. Для простого линейного маршрута, где все участники действуют друг за другом и могут либо принять, либо отклонить договор, достаточно создать еще один тип задач. Назовем его “Участник линейного согласования”.
При создании типа задач ему автоматически добавляются статусы задач.
Можно использовать их, можно отредактировать. Можно добавить новые.
Важно помнить, что при создании нового согласования на инициатора создается стартовая задача согласования. Пока инициатор в этой задаче не нажмет “В работе”, процесс не запускается.
NB: Для изменения названия этой кнопки в “Используемые типы задач” - “Переходы между статусами” укажите нужное название для строки:
Настройка статусов задач
Переключатель “Переход разрешен” фактически отвечает за видимость соответствующей кнопки. Если его поставить в “Нет”, кнопка не отображается.
Обработчики
Тело любого маршрута — Обработчики. Они нужны для того, чтобы маршрут переключался между статусами и создавал сопутствующие задачи. Для нашего линейного маршрута требуется 3 основных обработчика, которые двигают процесс вперед (число ролей минус 1), создадим их. Также создадим дополнительные обработчики для случаев, когда договор не согласован или поставлен на паузу.
На картинке показаны основные обработчики.
Важно создавать обработчики в паре с настройкой переходов между статусами задач. В обработчиках вы создаете задачи, а в переходах между статусами указываете названия кнопок для соответствующих ролей.
NB: Чтобы поставить сразу несколько задач, необходимо создать “Группу задач” в соответствующем меню, и в обработчике выбрать “Создать группу задач”.
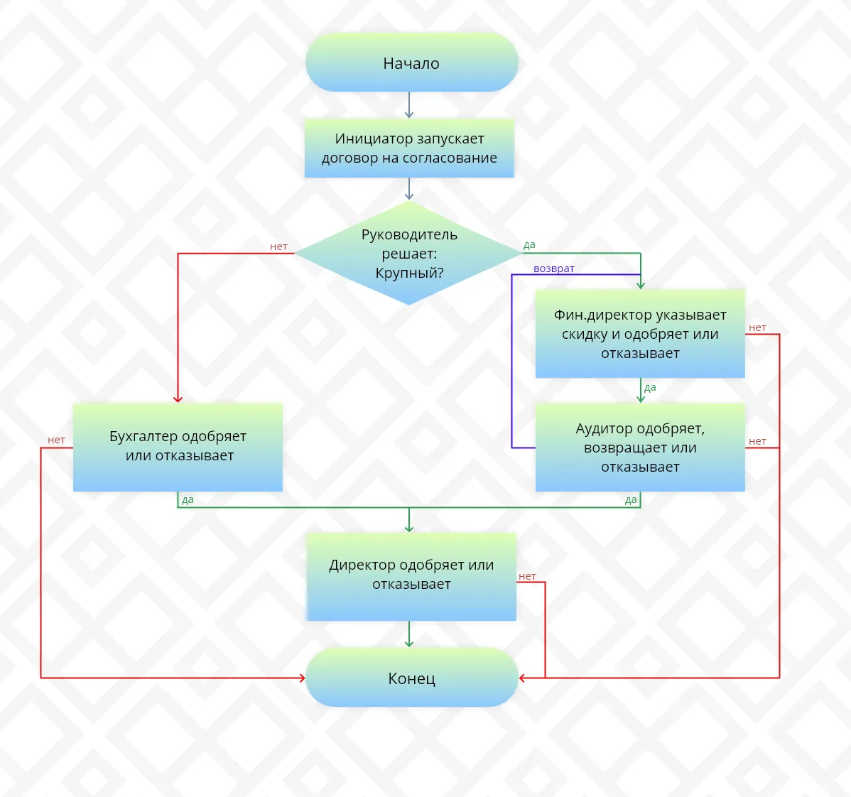
Рассмотрим более сложный пример: согласование договора аренды офиса. В этом примере будут использованы условия, возвраты и более сложная логика.
Сложный пример: многоступенчатое согласование договора аренды офиса
Мини-СЭД позволяет настроить любой маршрут согласования. Однажды нами были реализованы возвраты любому участнику на любой стадии.
Так тоже можно.
Покажем как работают “развилки” (когда в зависимости от нажатой кнопки документ идет по одной или по другой цепочке согласования), и “возвраты”, когда нажатие кнопки “вернуть” переводит документ на одну из более ранних стадий.
Регламент согласования договора с развилками и возвратами
Компания занимается арендой площадей. В компании применяются разные формы согласования для крупных и обычных договоров.
Процесс выглядит так:
-
Сотрудник отдела продаж инициирует согласование нового договора, передает документ своему руководителю.
-
Руководитель отдела решает, является ли договор крупным. Он может сделать три вещи: отклонить договор, одобрить согласование как обычный договор или выбрать процедуру согласования крупного договора.
-
Если выбран “обычный” процесс,
-
договор уходит к бухгалтеру.
-
Если бухгалтер одобряет, договор уходит к директору.
-
Если выбран процесс согласования крупного договора
-
договор уходит к фин.директору для формирования персональной цены
-
Если фин.директор одобрил, договор уходит к аудитору для антикоррупционного контроля. Аудитор может
-
одобрить, тогда договор уходит директору
-
не одобрить (процесс останавливается)
-
вернуть финдиректору на переработку с замечаниями и процесс повторяется
-
Если директор одобряет, договор согласован.
-
Если кто-то один не одобряет, маршрут останавливается.
-
Любой из согласующих может поставить процесс “на паузу” для выяснения обстоятельств.
Процесс согласования документов в Битрикс с развилками и возвратами
Оставить заявку на демонстрацию
Выделение ролей
Процедура согласования договоров. Статусы маршрута
Статусы маршрута можно оставить стандартными:
Различие в маршрутах согласование крупного и обычного договора текущее состояние будет видно в задачах. Создадим первую задачу -- Инициатор запускает процесс и ставит задачу Руководителю-решателю на просмотр договора и определение типа согласования (развилку).
Создание развилки в схеме согласования договора
Потребуется задать новые статусы задачи “Задача руководителя-решателя”.
и три перехода (кнопки) с действиями.
Создание допустимых переходов между статусами приводит к появлению в задаче Руководителя особых кнопок.
Чтобы настроить кнопкам действия, нужно создать Обработчики. Каждое нажатие кнопки через механизм обработчиков может выполнять несколько действий.
По кнопке “обычный договор” нам нужно создать задачу бухгалтеру с типом “Задача согласующего (да-нет)”.
Забегая вперед, скажем что такая же “Задача согласующего (да-нет)” будет использована для Директора и Финдиректора.
Эта задача полностью соответствует типу “Участник процесса согласования” из простого примера, рассмотренного в первой части.
Возврат на предыдущий шаг в регламенте согласования документов
Создание шага возврата включает те же этапы — тип задач, переходы и обработчики
Потребовался новый статус задачи и кнопка “Возврат назад”
Переходы в задаче аудитора выглядят так
Наиболее интересен обработчик кнопки “возврата”
Мы создаем новую задачу Финдиректору на повторное указание скидки.
История изменений документа
История версий доступна в виде комментариев на странице согласования
Стоимость Мини-СЭД и порядок внедрения
Сколько стоит и как скачатьКупить модуль согласования договоров Мини-СЭД
Мини-СЭД распространяется как модуль для коробочной версии 1С-Битрикс .
Стоимость модуля — 150 тысяч рублей. В поставку включается помощь ИНТЕРВОЛГИ в настройке первого процесса. Если вы приобретаете коробочную версию Битрикс24 в ИНТЕРВОЛГЕ, модуль "Мини-СЭД" мы предоставим с 50% скидкой.
Обратите внимание, мы выпустили облачное приложение “МикроСЭД: согласование электронных документов”.
Ссылка для установки через Маркетплейс https://www.bitrix24.ru/apps/app/intervolga.microsed/
Ключевые возможности МикроСЭД:
- работа в облачных Битрикс24
- наглядный статус согласований
- согласование с внешними пользователями через email
- согласование документов по ссылке
Настройка маршрутов согласования
Маршруты согласования договоров вы можете настроить самостоятельно по нашей инструкции в этой статье. По опыту это требует до 10 часов работы.
Заказать индивидуальную настройку и доработки модуля
Мы также можем настроить вам бизнес-процесс согласование договора(в рамках возможностей модуля). Доработки модуля выполняются по актуальной ставке часа специалиста.
Тестовый доступ
Вы можете поставить модуль в тестовом режиме на свой Битрикс24 и опробовать его .
Если вы приобретаете коробочную версию Битрикс24 в ИНТЕРВОЛГЕ, модуль "Мини-СЭД" мы предоставим с 50% скидкой.
Вам может быть интересно:Покажем работу с модулем на примере.
Узнать о свежих обновлениях вы можете по ссылке
Статьи по теме






