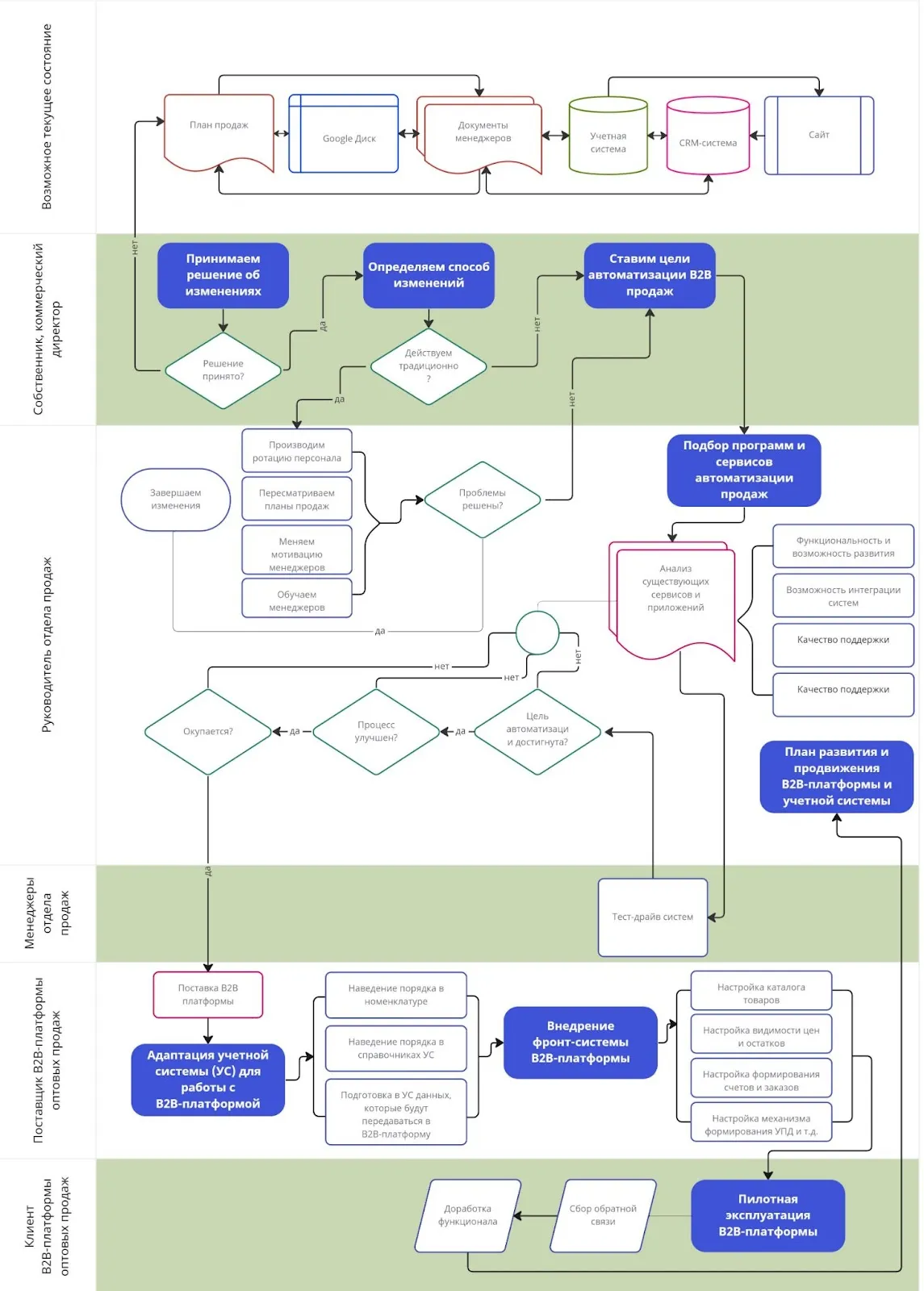
- 1. Принятие решения об изменениях
- 2. Выбор способа проведения изменений
- 3. Постановка цели автоматизации B2B-продаж
- 4. Подбор программ и сервисов для автоматизации взаимодействия с оптовыми покупателями
- 5. Адаптация учетной системы для работы с B2B-кабинетом
- 6. Внедрение фронт-системы (B2B-кабинета)
- 7. Опытная эксплуатация на пилотной группе B2B-клиентов
- 8. План развития B2B-кабинета и учетной системы
- 9. Внедрение плана продвижения и развития
Про построение эффективных отделов продаж написано много крутых статей. Одни эксперты готовы сделать это за 10 шагов, другие предлагают многоэтапную эволюцию. Мы уже писали про особенности вывода B2B-бизнеса в онлайн и продажи оптом через интернет. Сегодня расскажем про то, как преодолеть сложности, с которыми сталкиваются руководитель отдела продаж, коммерческий директор или собственник, когда отдел продаж начинает работать плохо.
Причин здесь может быть много – от низкой эффективности работы менеджеров до отсутствия какой-либо автоматизации внутренних процессов. Во втором случае обычно возникает задача перехода от каши из общих excel файлов на сервере (Google Диске) и облачных сервисов, к структурированной, прозрачной и понятной на всех уровнях управления системе организации продаж. Но и в том случае, если ваши продажи уже имеют некий уровень системности, мы можем предложить решения, повышающие общую эффективность торговли.
Практика показывает, что многие руководители продолжают управлять “в ручном режиме”, применяя собственную интуицию в каждом отдельно взятом случае, “на лету” корректируя бизнес-процессы и лично контролируя все действия менеджеров по продажам. Особенно много работы появляется у них в ситуации, когда менеджеры не имеют точного понимания кто, как и зачем покупает их товары.
Возможным решением для таких систем продаж, пока не достигших достаточного уровня управляемости, может стать внедрение CRM-платформы, работа в которой формализована и следует выбранному алгоритму (кстати, у ИНТЕРВОЛГИ есть опыт интеграции CRM-систем, разработки с нуля и доработки функционала). Но CRM – это возможный, но не самый оптимальный способ управления оптовыми продажами. Мы писали об этом, когда сравнивали платформы для оптовиков.
В отличие от CRM, в специализированных B2B-платформах заложен гораздо больший потенциал повышения маржинальности. Это происходит за счет:
-
роботизации рутинных операций, например, по обработке заказов (рассылка прайс-листов, сбор заявок, проверка и согласование заказов, распознавание загруженных документов (при загрузке заказов, например, в XLS, CSV, ODS форматах), сортировка обращений и рекламаций, и т.д.);
-
сокращения времени на документооборот по заказу;
-
перевода процесса оптовых продаж в режим 24/7;
-
передачи части операций по формированию заказа на сторону клиента;
-
прогнозирования объемов и периодов закупок на основе внутренней аналитики и др.
В результате у менеджеров высвобождается время на работу с ключевыми клиентами и развитие существующей базы, повышается лояльность клиентов вследствие прозрачности и простоты процессов взаимодействия. Для более глубокого погружения в преимущества перехода к автоматизации B2B продаж, почитайте о том, для кого и зачем в ИНТЕРВОЛГЕ создают и внедряют платформы управления оптовыми продажами.
А чтобы у вас сформировалось представление о преимуществах, которые вы получите, если начнете продавать через нашу Платформу, предлагаем протестировать ее Демо-версию.
Чтобы получить пользу от применения Платформы в вашем сегменте, рекомендуем воспользоваться “дорожной картой” из 9 шагов, которые нужно пройти для того, чтобы изменения стали успешными.
1. Принятие решения об изменениях
Инициатором изменений должен выступать руководитель отдела продаж, коммерческий директор, генеральный директор или собственник. Успех проекта изменений во многом зависит от уровня, на котором принимается решение. Преобразования, инициированные сотрудниками отдела продаж, для того чтобы начать выполнять план по продажам или увеличить размер своей премиальной части, без ресурсной и технологической поддержки со стороны стратегического уровня менеджмента, обречены.
Предпосылки для изменений:
-
оборот по оптовым клиентам не растет;
-
база оптовых клиентов не растет;
-
ухудшается структура продаж, снижается маржинальность;
-
специалисты по продажам “скучают”
Хотим также напомнить, что цели желательно ставить по SMART.
Пример из опыта наших коллег. Промышленно-торговая компания, с отделом продаж в 16 человек, производит и продает оптом и в розницу строительные материалы. Опт в приоритете. Рынок высококонкурентный, поделенный между крупными игроками (в том числе международными торговыми сетями). Конкуренты из соседних регионов регулярно пытаются перекроить часть локального рынка, а продажи сильно завязаны на личность торгового представителя. Уход специалиста в другую компанию часто означает потерю территории, которую он обслуживал. Усиление ценового давления со стороны конкурентов по отдельным товарным позициям (вследствие более близкого расположения к источникам сырья) привело к необходимости поиска способов снижения операционных расходов, т.к. снижение себестоимости за счет материальной части было исчерпано.
Руководитель отдела продаж, по согласованию с собственником, принимает решение о переходе на облачную платформу управления продажами, чтобы:
-
сократить размер командировочных и транспортных расходов;
-
контролировать и оперативно согласовывать размеры скидок и бонусов клиентам;
-
контролировать их движение по воронке и вовремя разрабатывать механизмы стимулирования;
-
регулярно контролировать выполнение плана продаж, находить узкие места и выстраивать систему KPI менеджеров;
-
анализировать эффективность маркетинговых акций и т.д.
Через 6 месяцев после начала использования интегрированной с 1С B2B-платформы произошли следующие позитивные изменения:
-
на нее был почти полностью перенесен торговый документооборот, что сократило время согласования документов;
-
сократилось количество звонков и выездов к клиентам для сбора заявок и обмена закрывающими документами;
-
сократился бюджет на стимулирование вследствие повышения прозрачности и более жесткого контроля за бонусными программами;
-
были пересмотрены планы продаж менеджеров, учитывающие результаты сенсуса территорий, категорию клиента и сезонность;
-
сократились расходы на call-центр, т.к. звонки и заявки стали обрабатываться в автоматическом режиме;
-
продажи наиболее маржинальных позиций выросли на 12%.
2. Выбор способа проведения изменений
Результаты могут быть получены разными способами в зависимости от стадии цифрового развития организации.
Чаще всего используют:
-
найм и увольнение сотрудников, кадровые перестановки;
-
пересмотр планов и скриптов продаж, сенсус территорий;
-
изменение системы мотивации;
-
обучение сотрудников;
-
внедрение специализированного ПО для автоматизации работы отдела.
Не всегда перечисленные варианты приводят к сопоставимым результатам. Каждый из них нужно оценить с точки зрения экономической эффективности в краткосрочной и долгосрочной перспективе.
Могут ли 3 менеджера обрабатывать 800 заказов в сутки?
Могут! Сейчас расскажем как.
Один из наших клиентов, проанализировав фактическую структуру своих продаж, увидел, что есть заказчики, которые регулярно покупают небольшими партиями "из наличия". Обработка таких заказов серьезно отвлекала менеджеров от работы с более крупными клиентами, сужала фокус внимания. При правильной организации продаж такие заказы должны обрабатываться автоматически и не требовать особого участия сотрудников отдела. Если в вашей практике много регулярных мелкооптовых заказов, то стоит начать именно с них. Если полностью автоматизировать жизненный цикл такого заказа, это позволит снять лишнюю нагрузку не только с ваших менеджеров, но и с ваших клиентов. А это путь к улучшению клиентского опыта и лояльности.
Теперь у клиента больше 70% заказов обрабатываются автоматически.
3. Постановка цели автоматизации B2B-продаж
Если способ преобразований через внедрение специализированного ПО признан вами наиболее эффективным, то сформулируйте свои ожидания от него через постановку цели автоматизации продаж. Постановка цели поможет оценить в деньгах потенциальную экономию.
Примеры:
-
За счет внедрения B2B сервиса оптовых продаж, перевода части клиентов на самообслуживание и высвобождения времени менеджеров для допродаж ключевым клиентам, увеличить оборот за квартал на 15% по сравнению с аналогичным периодом прошлого года.
-
За счет внедрения B2B сервиса оптовых продаж, перевода части клиентов на самообслуживание и выделении времени менеджеров для поиска новых клиентов, увеличить клиентскую базу за квартал на 10% по сравнению с прошлым кварталом.
-
За счет внедрения В2В сервиса оптовых продаж и перевода клиентов на самообслуживание сократить время личных контактов с клиентом на 20% по сравнению с предыдущим периодом.
-
Обеспечить обработку 300 заказов в сутки силами 3 операторов.

4. Подбор программ и сервисов для автоматизации взаимодействия с оптовыми покупателями
Выбор программ и сервисов достаточно широк, но не весь софт заточен для работы с оптовыми продажами через личный кабинет. Выбор всегда за вами, однако следует учитывать не только стоимость лицензирования, поддержки, возможности кастомизации, но и опыт компании-разработчика в вопросах интеграции информационных систем.
На ваш выбор повлияют:
-
необходимость развития функций внутри учетной системы (часто в организациях уже используется какое-либо ПО, например программы семейства 1С:Предприятие);
-
необходимость развития функций внутри учетной системы и внедрения фронт-системы для работы представителей оптовых покупателей (B2B-кабинет);
-
необходимость внедрения фронт-системы (B2B-кабинет) для работы представителям оптовых покупателей и менеджерам оптового отдела.
5. Адаптация учетной системы для работы с B2B-кабинетом
Для корректного взаимодействия учетной системы (например, 1С) и фронт-системы потребуется:
-
наведение порядка в номенклатуре и других справочниках учетной системы, подготовка и заполнение данных, которые необходимо транслировать в B2B-кабинет;
-
разработка или адаптация, настройка системы передачи данных из учетной системы в B2B-кабинет (для проектов на связке 1С:Предприятие и 1С-Битрикс есть готовый модуль обмена).

6. Внедрение фронт-системы (B2B-кабинета)
С этой целью нужно будет произвести:
-
настройку каталога товаров;
-
настройку видимости цен и остатков товаров для оптовых клиентов;
-
настройку механизма оформления заказа и выставления счета;
-
разработку и настройку механизма формирования УПД и других отгрузочных документов.

7. Опытная эксплуатация на пилотной группе B2B-клиентов
Опыт нашей работы говорит, что каждая интеграция очень индивидуальна, поэтому даже для отлаженных систем требуется период, в течение которого отрабатываются алгоритмы их взаимодействия с пользователями. Чтобы ваши клиенты осознали эффект от работы в B2B-кабинете и дали какую-то обратную связь, потребуется:
-
провести сегментацию и отбор пилотной группы клиентов;
-
загрузить (завести) в кабинете аккаунты пользователей каждого клиента;
-
обучить пользователей работе с кабинетом.
8. План развития B2B-кабинета и учетной системы
Как правило, освоение работы Платформы оптовых продаж не вызывает у клиентов особых затруднений. Поэтому на следующем шаге можно задуматься о систематизации и масштабировании удачного опыта на всю клиентскую базу через решение следующих задач:
-
сбор обратной связи от пользователей;
-
составление плана развития (бэклога);
-
составление плана продвижения кабинета как удобного инструмента для оптовых клиентов.
9. Внедрение плана продвижения и развития
Запуск нового продукта может сопровождаться двумя проблемами: отсутствие какого-то важного для вас функционала и слабая мотивация ваших клиентов применять новую технологию. И если первая из них достаточно просто решается созданием бэклога и последующей доработкой кода, то вторая потребует разработки вами проекта мотивации.
Теперь, когда мы описали этапы автоматизации продаж посредством нашей B2B платформы, возникает резонный вопрос о цене изменений. Здесь важно иметь в виду, что цель проекта автоматизации B2B-продаж – повышение прибыльности компании – должна быть экономически оправдана, а поставщик решения – надежен.
Предлагаем вам для оценки стоимости проекта внедрения или обсуждения преимуществ организации продаж через нашу B2B-платформу оставить заявку или протестировать ее Демо-версию.Статьи по теме






