
Секреты маркетплейсов: настраиваем приоритетность складов и выводим их остатки в личный кабинет пользователя
- Задача отображения остатка на приоритетном складе
- Как работает Привязка пользователя к приоритетному складу
В статье описывается способ вывода в интернет-магазине остатков на складах с учетом их приоритетности для клиента. Это “почти” стандартные функции связки 1С и Битрикс, но без доработок не обошлось. По нашему опыту это очень распространенная задача, поэтому расскажем подробно.
Мы уже рассказывали про задачу о выводе остатков на складах, сегодня поделимся развитием этого решения.
Развивающиеся компании часто открывают офисы и склады в новых регионах. Результаты очевидны:
-
расширение географии покупателей;
-
снижение зависимости от посредников;
-
сокращение сроков поставки продукции;
-
сокращение расходов на логистику, т.к. продукция доставляется большими партиями на региональный склад;
-
решается имиджевая задача присутствия компании в регионах и т.д.
Теоретически, любая компания, имеющая онлайн-магазин и доставляющая свою продукцию в регионы, уже реализует стратегию роста. Выход на новый регион требует изменений в работе информационных систем. Например, в работу интернет-магазина нужно добавлять определение геопозиции пользователя, чтобы выводить номенклатуру и остатки ближайшего склада, передавать заказ в расположенный рядом офис, определять оптимальный маршрут доставки и т.д. Расширение географии продаж требует изменений в нескольких системах: от 1С до сайта и CRM.
Когда крупному участнику подшипникового рынка России компании “2РС” (ранее – ТД Росподшипник) потребовалось перевести пользователей на работу с региональными складами, то за решением менеджмент обратился в ИНТЕРВОЛГУ. Ранее мы уже делали для Росподшипника интернет-магазин на Битрикс, поэтому развитие проекта компания поручила проверенной команде.

Задача отображения остатка на приоритетном складе
Для различных конфигураций 1С есть готовые модули обмена с Битрикс.
Возможность выгрузки на сайт остатков с одного или нескольких складов – типовой сценарий. Не всегда стандартный модуль позволяет обмениваться нужными данными, поэтому в нем предусмотрена возможность кастомизации.
У заказчика обмен между 1С и Битриксом был стандартным. Учет остатков, управление заказами и резервирование производилось на стороне 1С, а интернет-магазин работал по типовой схеме:
-
получал из 1С каталог, цены и остатки;
-
принимал от покупателей заказы;
-
передавал в 1С заказы и оплаты по ним (только для физлиц);
-
получал из 1С информацию о движении заказа (смена статуса заказа и отгрузка по нему).
Механизм обработки был разный для юридических и физических лиц в части счетов, остатков и способов отгрузки. Идентификация юрлица производилась по полям ИНН/КПП/ОГРН.
Нужно было добавить:
-
привязку групп пользователей и соглашений к типам цен. Оптовикам не должны выводится розничные цены;
-
соотнесение групп пользователей с группами статусов работы с заказом. Требовалось доработать модуль обмена таким образом, чтобы условия договоров и соглашений по ценам с юридическими лицами автоматически подтягивались к оптовым заказам. Например, для юрлиц сделали не отдельные настройки обмена, отличные от физлиц, а добавили параметр проверки условий из договора. Если в договоре/соглашении есть определенные условия, то они автоматически подтягиваются к оптовым заказам. Если нет (или нет договора) – то срабатывают условия для физлиц;
-
привязку пользователей-юрлиц к приоритетному складу. При этом юридическое лицо должно получать информацию о сумме остатков на всех привязанных складах. Отображать остатки на региональных складах можно включив опцию мультирегиональности в Битрикс, но функционал привязки складов к пользователю – наша кастомная разработка;
-
вывод информации о наличии и сроках поставки только для юридических лиц;
-
разделение способов оплаты для групп пользователей.
Как работает Привязка пользователя к приоритетному складу
Компания имеет склады в нескольких регионах. Главный склад располагается в г. Волжский. Для того, чтобы зафиксировать его статус как центрального, в 1С-Битрикс: Управление сайтом (БУС) было создано пользовательское поле “Главный склад”, который привязывается всем пользователям через код.

БУС не проверяет возможность применения свойства у нескольких складов, т.к. если будут активны два или больше “Главных” склада, сайт будет считать главным тот, у которого меньше значение ID.
В административной части сайта можно привязать пользователя к одному или нескольким складам. Для этого у объекта “Пользователь” было создано пользовательское свойство “Склад”. Пользователь всегда будет связан с центральным складом и одним или несколькими региональными.

Привязка осуществляется к элементам созданного HL-блока. HighLoad-блок – специально созданный “легкий” справочник для управления данными, не влияющий на логику приложения. Элементы HL-блока содержат поля:
-
Название склада
-
ID склада

Созданы: привязка к элементу HL-блока и связь между элементами HL-блока и складами. Пользователи к складам привязываются вручную, HL-блок также заполняется вручную. После привязки в каталоге товаров и корзине считается и показывается наличие в виде суммы товаров на привязанных складах.
При добавлении товара в корзину проверяется выбранное в корзине количество на всех привязанных складах, не только на Главном.
-
Если на складе, отличном от Главного, товара нет в наличии, то под товаром в корзине показывается уведомление о поставке этого товара в течение 3-5 дней.
-
Если на таком складе в наличии есть только часть товара, то покупателю выводится уведомление о фактическом наличии и сроке поставки с Центрального склада.

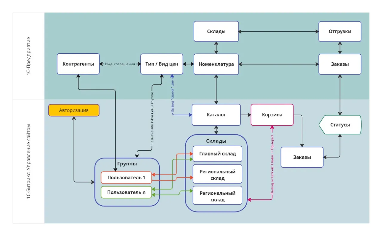
На рисунке изображены потоки данных между 1С и БУС, а также вывод остатков в процессе создания заказа.

Как все работает?
Администратор интернет-магазина создает учетные записи оптовых клиентов и привязывает к ценовым группам.
Затем оптовый клиент авторизуется на сайте. Он сразу видит “свои” цены в каталоге. При добавления товара в корзину, БУС запрашивает остатки у Главного и Приоритетного складов. Клиент видит доступный именно ему остаток.
Таким образом создается широкая географическая доступность продуктов компании-поставщика и комфортность покупок.
Развитие интернет-магазинов – наша специализация. Если ваша компания растет и стремится расширить географию продаж, мы поможем обеспечить техническую сторону этого роста. Для обсуждения деталей развития систем на 1С и 1С-Битрикс – заполните форму ниже.
Статьи по теме





