
Лучшие практики интеграции: объединяем 1С, WMS и B2B-платформу чтобы вырастить продажи в 7 раз
- Не знаешь что делать – делай шаг вперед
- Почему интеграция лучше, чем универсальный софт
- Интеграции – это сложно?
- Как разделить функции между 1С, WMS и B2B-платформой
- Как интегрировать 1C с WMS
Это вторая статья про автоматизацию продаж дистрибьютора китайского бренда спецтехники. Финансовые цели там очень серьезные – рост по выручке в 7 раз. Сколько бы вы ни вложили в автоматизацию, обеспечить такой рост только за счет внедрения современного и производительного ПО проблематично. Потому что другие так тоже умеют. Да, удастся что-то сэкономить на снижении объемов ошибок, трудоемкости, на ускорении процессов. Но источник роста в другом:
Компания получит определенный контроль над рынком спецтехники и запчастей благодаря переводу клиентов в удобную рабочую среду с высокими барьерами обратной миграции. Но к этому нужно подготовиться.
Не знаешь что делать – делай шаг вперед
В ситуации ухода крупнейших игроков вроде JCB или Komatsu, новую рабочую среду дистрибьютору нужно сформировать как можно скорее, пока рынок почти пустой. При этом придется преодолеть ряд барьеров:
-
дилеры избирательны и привыкли к определенному уровню сервиса и набору маркетинговых стимулов, созданных ушедшими производителями;
-
дефицит свободных площадей и рост стоимости аренды складов для хранения (в том числе транзитного) навесного оборудования, запчастей, технических жидкостей и расходников;
-
конечные покупатели, владеющие техникой западных производителей, должны будут провести ускоренную амортизацию, до этого пользуясь услугами вторичного рынка и донорами из собственного автопарка;
-
у покупателей существуют предубеждения насчет качества продукции из Китая;
-
запасы запчастей и комплектующих, которые создали игроки из ТОП-50, неизвестно когда будут распроданы, учитывая параллельный импорт;
-
отсутствие готовых IT-решений для работы с дилерской сетью. Придется интегрировать несколько систем: торговля, склад, логистика, аналитика и т.д.
А дилеры уже, как минимум, ждут:
-
работы через формат “единого окна” и режим доступа 24/7;
-
гибкий интерфейс и персонализацию во всем: от каталога и прайс-листа до кастомизации личного кабинета под нужды компании;
-
возможность связаться с персональным менеджером через личный B2B-кабинет;
-
прозрачность бонусной и скидочной систем с отражением статуса участия в них;
-
возможность просматривать и резервировать товары среди фактических остатков на приоритетных складах;
-
множественные “корзины” для разделения заказов по клиентам;
-
инструменты для удобной работы с рекламациями и формирования возвратов;
-
электронный документооборот, позволяющий выставлять счета и подписывать документы онлайн;
-
интеграцию с популярными бизнес-приложениями (CRM, торговым, складским, бухгалтерским ПО);
-
а еще безопасность, обновляемость, отсутствие коллизий, оперативное решение проблем и т.д.
Дистрибьютор уже сделал ряд важных стратегических шагов, один из которых – создание Личного кабинета дилера. Следующим шагом стала его интеграция с учетной системой и системой управления складом (Warehouse management system, WMS).

Схема интеграции приложений в ИТ-системе заказчика
ИНТЕРВОЛГА более 10 лет автоматизирует процессы в 1С, дорабатывает и интегрирует 1С-приложения с производственными системами, магазинами и маркетплейсами. Раньше мы уже интегрировались с “1С:Предприятие 8. WMS Логистика. Управление складом” и понимаем что к чему. А вот опыта работы с EME.WMS не было.
- Чтобы больше узнать об особенностях обмена с 1С, прочитайте наше Руководство.
Для организации простых складских процессов вполне хватает возможностей популярных учетных систем: “1С:Управление торговлей”, “Инфо-Предприятие: Торговый склад”, “БухСофт: Торговля”, “Фрегат: Торговля”или “Мой склад”. Пока у вас на складе несколько сотен SKU и несколько отгрузок в неделю, торгово-бухгалтерский софт работает быстро. Но, чем больше торговая матрица и чаще отгрузки, тем больше времени приложениям требуется на обработку транзакций. Дело в том, что эти системы создавались для отражения проводок, поэтому, в отличие от WMS, имеют иную архитектуру данных и обращений к ним. А некоторые из продуктов не имеют коробочных версий, поэтому их владельцы сильно зависят от интернета и скорости апгрейда разработчиками своих систем.
Для поставщика с номенклатурой в тысячи SKU, разветвленной сетью складов и дилеров “1С:УТ” или “Мой склад” не может полноценно заменить WMS. А выбор систем управления складом сейчас очень широк, много российских решений: InStock, Yolka, WMS.EME, YARUS, AXELOT, 1С:Предприятие 8. WMS Логистика и др.
Заказчик сделал выбор WMS учитывая:
-
развитость функционала (предустановленные бизнес-процессы, интеллектуальный поиск, видеоаналитика, работа с мобильными устройствами и др.);
-
лучшую производительность на идентичном аппаратном обеспечении;
-
наличие модулей интеграции с большинством учётных систем;
-
опыт работы сотрудников с этой WMS в других проектах;
-
уровень техподдержки.
Почему интеграция лучше, чем универсальный софт
Мечта почти каждого нашего клиента – софт на все случаи жизни, чтобы “все было в одной системе”, “чтобы люди не переключались”, “чтобы не было отставания по данным”. Например “1С:ERP Управление предприятием” почти полностью покрывают бизнес производственного предприятия. Но, во-первых, “сделать все в одной программе” – дорого и для разработчика и для пользователя. Вы переплатите за избыточный функционал, и все равно что-то придется доработать. Во-вторых, в каждом ИТ-сегменте есть свой игрок-лидер, который делает продукт лучше, чем остальные. Глупо ожидать, например, что 1С:ERP по функциональности маркетинга и рассылок догонит MindBox. Выгоднее сделать интеграцию.
Когда без интеграции не обойтись:
-
компания владеет набором программ, которые нужны для автоматизации отдельных бизнес-процессов. Перенос данных между ними производится вручную и занимает много времени, в ходе переноса возникают ошибки;
-
смена самописной, устаревшей и не поддерживаемой части ПО на современные аналоги;
-
слияния/поглощения компаний, требующие интеграции приложений от разных поставщиков;
-
необходимость подключения к различным внешним сервисам (информационным, аналитическим, контрольно-регулирующим);
-
расширение сети продаж, объединение цепочек бизнес-процессов партнеров т.д.
Иногда, если ваши бизнес-процессы типовые, можно все решить стандартными интеграциями через штатные модули. Но штатные модули – это почти всегда ограниченные возможности. Рост нагрузок на сервис, изменения конфигурации, добавление функционала – обычное дело. ИНТЕРВОЛГА готова помогать с интеграцией на штатных модулях или дорабатывать их под ваши запросы. Чтобы не тратить время на поиск подробных кейсов и инструкций по интеграции – заполните форму внизу и мы предложим лучший способ решения вашей задачи.
Интеграции – это сложно?
Бизнес может с тревогой ожидать момента, когда ручной перенос данных между системами начнет заваливать процессы.

Или смотреть на процесс интеграции чересчур оптимистично:
-
не видеть всех сложностей;
-
верить в “могущество” штатных модулей и штатного программиста;
-
не понимать почему интеграция по стоимости сопоставима с лицензией;
-
не готов мириться с ошибками и не понимает важности тестирования на реальных данных.
Между тем, интеграторам приходится работать с разнородными системами и при этом: обеспечивать масштабируемость и производительность, безопасность и соответствие нормативным требованиям, управлять затратами и сложностью, решать проблему ограниченных ресурсов и опыта.
Вот так выглядела схема интеграции ИТ-систем дистрибьютора спецтехники на этапе планирования.

Мы здесь еще не включили шину, контролирующую обмен данными, поэтому и схема вышла попроще. А еще в проекте интеграции прорабатывается множество вариантов связей объектов, потоков данных и синхронизаций, сценариев работы целевой системы. Дополнительно обсуждается и планируется структура серверов и деплоя, процесс разработки, документирование и хранение кода, условия поддержки и т.д.
Как разделить функции между 1С, WMS и B2B-платформой
Если интегрируются несколько систем с пересекающимся функционалом, то нужно выбрать способ разделения функции между ними. Рассмотрим на примере.
Каждая из систем является источником определенного набора данных:
-
1С: Управление торговлей (Запчасти) – источник номенклатуры (с ценами и остатками), информации о заказах клиента;
-
B2B-портал на 1С:БУС (1С-Битрикс: Управление сайтом) – источник заказов клиента;
-
WMS система управления складом – наличие на складах, весогабаритные параметры.
В компании есть основная учётная система (УС, 1С) в которой ведется торговый, управленческий, складской учёт, отражается номенклатура, остатки, заказы, цены и т.д. В ней обобщена та информация, которая в WMS представлена детально. При этом ни 1С: Бухгалтерия, ни 1С: УТ не умеют управлять роботизированным складским оборудованием, создавать задания кладовщикам и учитывать эффективность их работы, автоматически пополнять зону пикинга (отбора) при формировании заказа. В 1С: УТ вообще более узкий набор технологий хранения и обработки товаров.
WMS более функциональна в складских вопросах, но в нее нельзя напрямую из Личного кабинета на B2B-портале передавать заказы на сборку без подтверждения менеджером. В ней неудобно хранить цены, счета, формировать доставку.
Чтобы общий учёт не развалился, нужно чтобы в УС всегда была “точка правды” (по остаткам, объемам и срокам поставок, запасам, отгрузкам, перемещениям и т.д.). Т.е. УС является ядром всей ИТ-системы, WMS для нее – источник данных, как и B2B-портал.
Ранее заказы клиентов формировались вручную по прайс-листу и вносились в 1С: УТ, обратно выгружались счета и передавались на оплату клиентам. B2B-портал автоматизировал процесс создания заказов, но информация о них продолжает хранится в УС. А вот сведения о ходе сделки и состоянии воронки продаж не представляют интереса для бухгалтерского и финансового учёта, поэтому всегда остаются на стороне Б24.
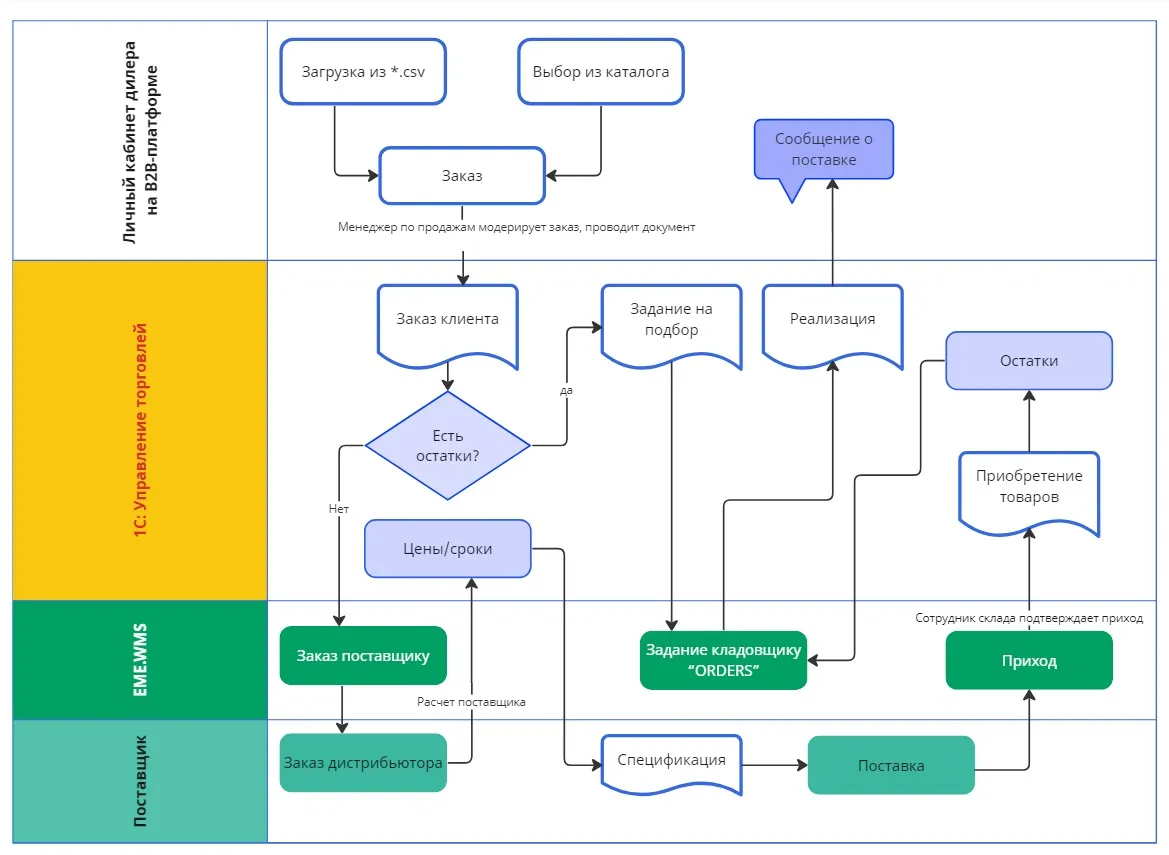
В общем виде, разделение функционала между системами выглядит так.

Если словами, то:
-
Заказчик в ЛК оформляет заказ;
-
Заказ из ЛК приходит в УС. Менеджер по продажам модерирует и проводит документ. В зависимости от наличия товара на остатках, создаются различные документы. Если товар в наличии, то на основании документа “Заказ клиента”, менеджер создает “Задание на подбор” (доработка ИНТЕРВОЛГИ). После проведения “Задания на подбор” в WMS отправляется сообщение “ORDERS”;
-
На основании задания, полученного в WMS, сотрудник склада собирает заказ и отправляет сообщение “Despatch” обратно в УС;
-
На основе “Despatch” в УС создается “Реализация товаров и услуг”.
Если товара нет в наличии, процесс становится немного длиннее:
-
Если товар под заказ, сотрудник отдела закупок создает “Заказ поставщику”, сообщение “ASN” уходит в WMS;
-
Когда товар приходит из Китая на склад, сотрудник склада подтверждает приход, отправляет сообщение “Remains” в УС;
-
В УС создается документ “Приобретение товаров”;
-
Документ проводит сотрудник отдела закупок и товар появляется на остатках. Можно делать отгрузку дилеру.
Как интегрировать 1C с WMS
Разработчики 1С не написали модуль для интеграции с EME.WMS, а у авторов WMS интеграционный модуль был, но от другой версии 1C. Чтобы не ковыряться в чужом недокументированном коде мы сделали свой кастомный модуль.
Обмен между 1C и EME.WMS ведется через промежуточную базу данных Microsoft SQL Server.

Интеграция реализована по стандарту: не в самой конфигурации УС, а в расширении к ней (как подключаемый объект). Такой прием оправдан по следующим причинам:
-
мы не вмешиваемся в оригинальную конфигурацию, она спокойно обновляется и остается на поддержке поставщика. Расширение в любой момент можно отключить;
-
все доработки, сделанные интегратором, остаются на месте после обновления кода вендора;
-
мы не затрагиваем типовой код, таким образом обеспечивая безопасность.
Интеграции работают через обмен сообщениями, которые сохраняются в таблицах БД. Все процессы, кроме инвентаризации, инициализируются на стороне 1C.
В ходе первого этапа интеграции разработаны механизмы экспорта сообщений для следующих объектов:
-
Группы номенклатуры (CLASSIFIER);
-
Номенклатура (GOODS);
-
Приход по ASN (Заказ поставщику - ASN, Поступления товаров и услуг - RECEIPT);
-
Отгрузка (Заказ клиента - ORDERS, Реализация товаров услуг - DESPATCH);
-
Сверка остатков (REMAINS).
В процессе интеграции учитывали ряд особенностей:
-
Для интеграции групп номенклатуры на стороне WMS есть соответствующие классификаторы, на стороне 1C – это группы в справочнике номенклатуры.
-
Особенность интеграции контрагентов заключается в том, что в WMS отсутствует понятие партнера, в то время как в 1С ведется совместный учёт и партнеров и контрагентов. Контрагентов можно либо сразу экспортировать из 1С в WMS, либо делать это по мере обмена документами, содержащими ссылки на контрагентов.
-
Бизнесу иногда нужно, чтобы не вся номенклатура была видна на B2B-портале или в WMS. Для номенклатуры и групп номенклатуры, которые нужны в WMS, необходимо добавлять признак “использование WMS”. В интеграции будут участвовать только те элементы и группы, которые помечены данным признаком.
-
Если B2B-портал мультиязычный и в карточке товара присутствует описание на нескольких языках, то нужно выбрать те, по которым интеграция необходима.
-
Также определяются порядок и место учёта упаковки и весо-габаритных характеристик (ВГХ) товара. В учётной системе сведения о размере упаковки отсутствуют, поэтому ее параметры при обмене должны передаваться из EME.WMS в 1С для планирования закупок и логистики.
-
В процессе интеграции склады из 1С должны быть сопоставлены складам WMS через дополнительный реквизит – код склада, который закрыт для редактирования. Складов может быть создано любое количество, в т.ч. под брак, потери и т.д. В последнем случае EME.WMS сможет передавать в 1С информацию о перемещении некондиции/брака на соответствующий склад, чтобы та закрывала позиции для продажи.
-
Особенно трудоемкой является задача интеграции документов приемки (частичной приемки). Сложности связаны, в основном, с зависимостями документов и статусов, которые меняются в процессе создания заказа, производства заказанных позиций, загрузки контейнеров, движения через таможню и т.д. Документ приемки создается в 1С на основании инвойса, поэтому должна быть видна связь его позиций с позициями Заказа. В любом случае должно работать правило: 1 инвойс в 1С – 1 документ поступления в 1С – 1 документ приемки в EME.WMS.
-
Возврат товаров от покупателя в 1С может отражаться как новое поступление от контрагента по УПД. В интеграции с WMS как отдельный процесс не отражается, выполняется по сценарию поступления.
На первый этап интеграции было затрачено менее 200 часов работы аналитиков и разработчиков. На следующем этапе планируются доработки интеграции в части реализации и отгрузки, отражения коррекционного прихода/списания, перевозки, инвентаризации.
Мы сделали много интеграций учётных систем с системами управления складом и каждый раз открываем для себя новые интересные детали. По мере развития онлайн торговли это направление стало развиваться особенно активно, количество запросов на внедрение растёт.
Интеграции ИТ-систем с Личным кабинетом на B2B-платформе – один из наших основных профилей, практически каждая автоматизация оптовых продаж требует такой работы. ИНТЕРВОЛГА обладает высоким уровнем компетентности в вопросах создания крупных учётных структур, интегрированных с веб-аналитикой, онлайн-магазинами, B2B-кабинетами и CRM-системами.
Если у вас есть идеи развития бизнеса в направлении оптовых продаж – заполните форму внизу. Наши аналитики помогут оценить потенциал и стоимость реализации ваших планов.
- Другие наши статьи по теме автоматизации процессов в 1С и интеграции 1С-приложений со сторонним ПО и сервисами.
Статьи по теме





