
Электронное согласование документов и договоров в Битрикс24: Упрощаем бюрократические процедуры
- Симптомы болезни
- Почему Битрикс24?
- Почему НЕ конструктор бизнес-процессов Битрикс24
- Техническое задание на бизнес-процесс согласования договоров Битрикс24
- Реализация — красивый и удобный бизнес-процесс согласования договоров Битрикс24
- Выводы
- Краткое описание работы в портфолио;
- Специальные бизнес-процессы, открытие магазинов и конструктор;
- Превращаем задачи Битрикса в инструмент технической поддержки по ITSM. Собственные статусы задач, матрица переходов и отчеты;
- Полноценная интеграция Задач Битрикса с электронной почтой “со всеми остановками”;
- Процесс согласования договоров в Бирикс24 с возвратами на предыдущие статусы, уведомлениями и историей. Битрикс.Диск и документооборот;
- Интеграция Битрикс24 и MS Project для проектного учета времени и прогнозирования загрузки ресурсов
Симптомы болезни
Тонны бумажных документов — неотъемлемая часть жизни организации. По мере роста появляется огромное количество договоров, счетов, актов и внутренних документов. «Бумажки» начинают мешать реальной работе:- Согласование договора с важным клиентом затягивается на месяц;
- Документы теряются внутри организации;
- Непонятно: кто, что и от кого ждёт — ответственного не найти;
- Электронные версии документов хранятся на компьютерах сотрудников и передаются друг другу по почте или на флешках;
- Чтобы найти нужный договор, надо пройти цепочку из трёх, пяти, пятнадцати человек.
К счастью, болезнь известна давно, и лекарство придумано. Поможет автоматизация бизнес-процессов и система электронного документооборота (СЭД). Как и многие лекарства, эти меры довольно болезненны — люди не любят перемены. Ваши сотрудники могут сопротивляться нововведениям. Понадобятся воля и настойчивость.Хорошие лекарства обычно дороги. Автоматизация бизнес-процессов и СЭД — не исключение. Если сложить стоимость лицензий и внедрения, то для средней организации из 100 – 300 человек это суммы порядка 2 000 000 – 5 000 000 р. Срок внедрения — от 6 месяцев.
Мы знаем, как помочь быстрее и дешевле. В Битрикс24 автоматизируются бизнес-процессы и строится система электронного документооборота.120 000 рублей в год— оставьте заявку на демонстрацию!
Наш модуль стоит всего 120 000 рублей в год. Оставить заявку можно через форму выше или в конце статьи.
В этой статье мы будем говорить об электронном согласовании документов. Этот бизнес-процесс используется в каждой организации. Дальше мы расскажем, как делали согласование документов в Битрикс24 для торговой сети компании, название которой мы не можем упоминать по договору NDA.Сеть магазинов работает в популярном сегодня в России формате магазинов фиксированных цен. В компании около 140 магазинов и 300 сотрудников.
Сначала выводы. Что получит бизнес после реализации электронного согласования документов на Битрикс24:
Снижение сроков согласования документов. Прогнозируемость. Повышение ответственности и дисциплины — всегда понятно, чей сейчас шаг. Хранение документов в одном месте. Версионируемость. Быстрый поиск нужного документа.
Почему Битрикс24?
Чем Битрикс24 полезен для процесса согласования договоров?- В Битрикс24 замечательная система задач. Лично я считаю, что это самая удобная и продуманная часть системы. Так и хочется сделать все шаги согласования договора отдельными задачами. Со своими ответственными, наблюдателями, крайними сроками и т.д.;
- В Битрикс24 неплохие инструменты для хранения электронных версий документов и совместной работы над ними — версии, совместное редактирование, хранение, общий доступ;
- Комментарии, упоминания сотрудников, приложение файлов — простые функции, без которых никуда. Из коробки, без дополнительной оплаты;
- REST API для разработчиков — нам доступны любые сущности Битрикса и можно создавать свои. Эти методы документированы Битриксом и после обновления все продолжит работать.
Почему НЕ конструктор бизнес-процессов Битрикс24
Если честно, вначале мы так и сделали — предложили клиенту сделать согласование документов на конструкторе бизнес-процессов Битрикс24. Мало того, клиент согласился и мы, потратив 30 часов, такой бизнес-процесс сделали.Однако, когда реальные пользователи начали тестировать бизнес-процесс, комментарии были негативные. Что не устраивало:
- Не хватало общего списка согласуемых договоров и отслеживания статусов согласования;
- Не использовались задачи. Сотрудники привыкли к ним;
- Требовалось реализовать дополнительные сценарии.
По итогам обсуждения с клиентом решили, что процесс согласования легче сделать с нуля, идеально подогнав его под пожелания сотрудников.Чтобы не обмануть ожидания клиента, надо как можно лучше их узнать.
Техническое задание на бизнес-процесс согласования договоров Битрикс24
Некоторые клиенты считают, что техническое задание это вещь в себе. Вещь, нужная только разработчикам, чтобы отмахиваться от пожеланий заказчика.
Тут мы в корне не согласны.Техническое задание нужно, чтобы заказчик понял, что именно он хочет. И тут мы, как специалисты, помогаем найти лучшее решение задачи. С точки зрения удобства, стоимости и сроков.
Техническое задание на согласование договоров мы сделали очень быстро — всего 15 часов работы.
Вот план получившегося 12-страничного документа:
- Блок-схема;
- Старт нового согласования договора;
- Первичное согласование;
- Страница со списком СД;
- Детальная страница СД;
- Согласование со всеми участниками;
- Согласование с арендодателем;
- Договор согласован;
- Повторное согласование с коллегами;
- Оценка
Представьте, как удобно обсуждать будущие страницы не «на пальцах», а видя, как они будут выглядеть в реальности. В итоге, всего за 15 часов проектирования (мой личный рекорд:)) клиент получил четкое понимание, как будет выглядеть и работать согласование договоров. А приятным бонусом идёт оценка реализации в часах работы специалиста. Точная, под которой мы, как разработчики, готовы подписаться.
Хорошее техническое задание сделало проект предсказуемым и понятным.
Реализация — красивый и удобный бизнес-процесс согласования договоров Битрикс24
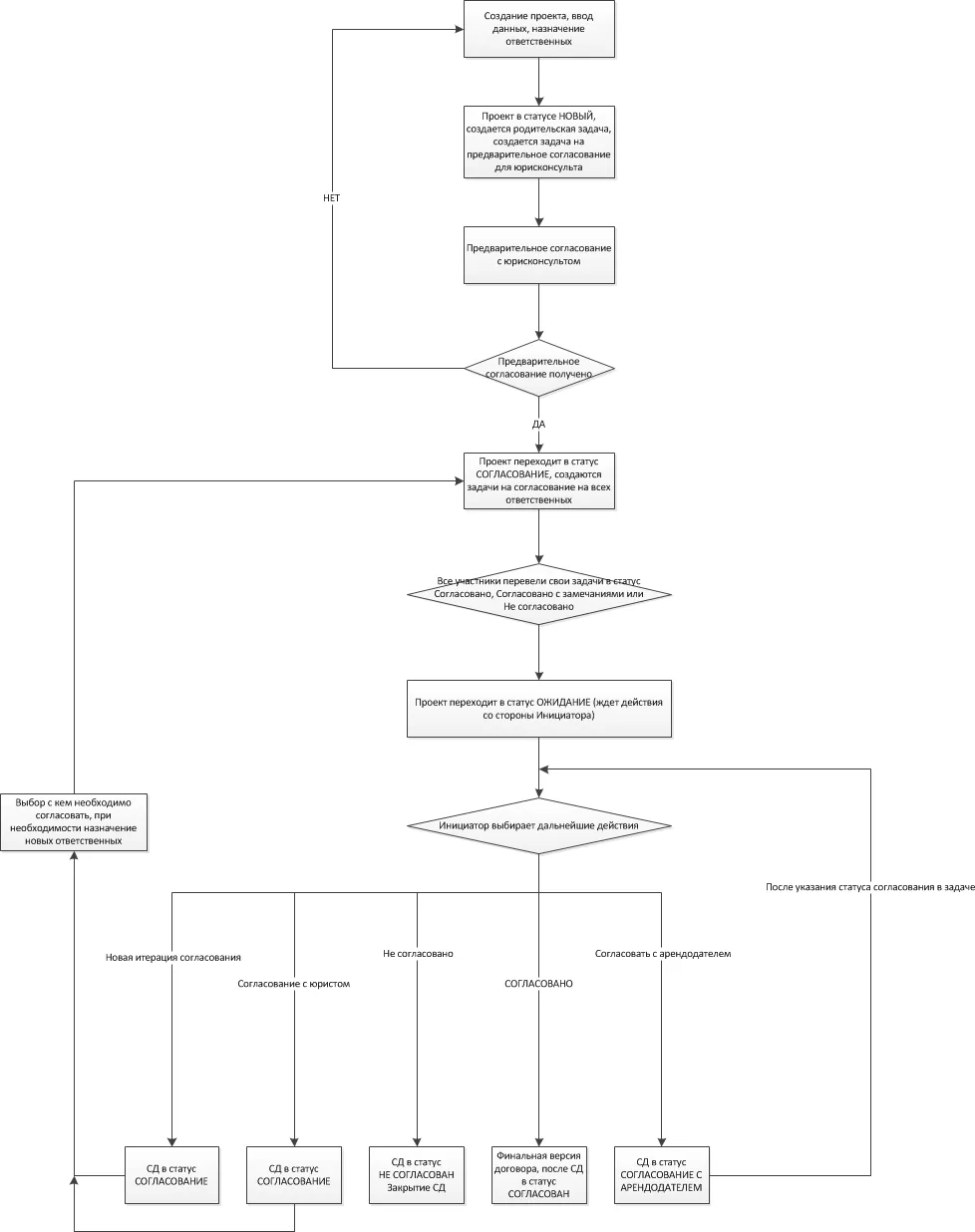
Как мы видим решение этой ситуации.Логика бизнес-процесса согласования договоров
Тезисно, с ключевыми аспектами.Блок-схема
Первым делом, после изучения пожеланий клиента, мы составили блок-схему. Прямо как на уроках программирования в школе.:)
Схема достаточно интересная, рекомендуем подумать о ней отдельно.
Статусы согласования
Чтобы процесс согласования мог «двигаться» по блок-схеме, мы ввели статусы.Отдельный статус согласования есть у каждого согласующего. Всего их четыре:
- Ожидает согласования;
- Согласовано;
- Согласовано с замечаниями;
- Не согласовано.
- Новый;
- Согласование;
- Ожидание;
- Согласование с арендодателем;
- Согласован;
- Не согласован.
Дополнительные статусы задач
Наш бизнес-процесс согласования договоров «построен» на задачах. По алгоритму, изображенному на блок-схеме, создаются задачи на согласующих. Автоматически указывается крайний срок — +2 рабочих дня от момента создания задачи.За это время, согласующий должен ознакомиться с договором и принять решение, согласовать его или нет. Вот тут уже стандартных функций задач Битрикс24 недостаточно. Ведь согласующий должен при завершении задачи указать, согласует он договор или нет.
Вместо стандартной кнопки «Завершить» мы добавили три отдельных:
- Согласовано;
- Согласовано с комментариями;
- Не согласовано.
Эти кнопки — внешнее отражение новых, дополнительных статусов задач.
Интерфейсы бизнес-процесса согласования договора в Битрикс24
Как все это работаетСтарт согласования договора
Чтобы сотрудники быстро освоились с новым бизнес-процессом, его надо сделать удобным. Мы уделили интерфейсам особое внимание.
Начинается бизнес-процесс согласования договора с указания названия, приложения файла договора и назначения ответственных.По умолчанию, при старте согласования договора уже выбраны сотрудники, наиболее часто выполняющие обязанности согласующих. Но при необходимости ответственных можно изменить.
Интересная особенность — при старте согласования можно выбрать двух руководителей. Если кто-то не согласует документ вовремя (срок задаётся), им отправляется письмо с указанием нерадивого сотрудника. Таким простым способом можно держать руководителей в курсе, а ответственных в страхе.:)
Страница со списком процессов согласования договоров
На этой странице видны все запущенные бизнес-процессы согласования договоров.
Неофициально мы называем её «светофор» — благодаря цветовой идентификации, достаточно одного взгляда, чтобы оценить ситуация в целом. Очень удобно для руководителей — погружаться и тратить время нужно, только если есть проблема.Обычный светофор даёт минимум информации. А наша страница нет. Все дополнительные данные доступны за один клик:
- Кто отвечает за согласование;
- Какой крайний срок;
- Ссылка на текущую версию договора;
- Ответственные по ролям (юрисконсульт, главбух и т.д.);
- Какой комментарий оставили к согласованию.
Если же нужна вся информация о согласовании договора, можно перейти на детальную страницу.
Детальная страница согласования договора
Эта страница аккумулирует всю нужную информацию о процессе согласования.
Давайте остановимся на самых интересных моментах.Лист согласования
Мы автоматически формируем лист согласования в формате .PDF. Его можно в любой момент скачать, распечатать и приложить к бумажной версии договора. Удобно и экономит время.
Текущая версия договораЭлементарная функция, но теперь последняя версия договора всегда будет под рукой.
История версийВы знаете, как сильно меняется документ в процессе согласования. Часто старые версии теряются, а в них тоже находится важная информация. Для хранения электронных версий документа используется Битрикс Диск. Он поддерживает историю версий. Все копии документа будут сохранены. По крайней мере, пока не кончится место в корпоративном портале.
Комментарии к согласованиюВся переписка по процессу согласования хранится в одном месте. Сюда же комментариями добавляются запрошенные участниками файлы. Удобная функция, которую сразу оценили пользователи — смотрите, как конструктивно идёт обсуждение. Это реальный скриншот.
Ссылки на задачи согласующихКак мы помним, на каждого согласующего ставится отдельная задача. В них можно вести обсуждение с конкретным согласующим.
Внешний вид задачи бизнес-процесса согласование договора
Мы добрались до задач. Именно благодаря удобству этой сущности, пользователи быстро привыкли к новому бизнес-процессу.
Все задачи по согласованию вынесены в отдельную вкладку. Найти нужную можно за два клика — открыть список задач и выбрать вкладку Согласую.
Название задачи формируется по шаблону — уже из заголовка понятно кто и что делает. Это удобно для руководителей — не надо открывать задачи.
В каждой задаче на согласование есть ссылка на детальную страницу бизнес-процесса согласования и на файл договора.
Оставить заявку на демонстрацию
Связь с другими бизнес-процессами
Вы можете спросить, где же тут система, ведь разобрали только один бизнес-процесс согласования договора.Наша позиция в этом вопросе — кушать слона кусочками.
Например, у клиента есть большой и сложный бизнес-процесс открытия торговой точки. От старта до финиша несколько сотен этапов и задач. Продумать и сделать всё сразу, одним махом — сложно, дорого, долго.Мы разбиваем этот процесс на несколько небольших. Выбираем наиболее болезненные (те, где потери времени и денег у клиента максимальны) и начинаем с них.
Согласование договоров в Битрикс24 в дальнейшем будет связано с другими бизнес-процессами заказчика. Так, постепенно, шаг за шагом мы получим не просто систему электронного документооборота, а целый набор инструментов, закрывающих основные бизнес-потребности клиента.
Выводы
Давайте еще раз посмотрим, что получит бизнес после реализации электронного документооборота на Битрикс24:- Меньше бюрократических препятствий для старта реальной работы — согласование договора с ключевым клиентом не затянется на месяц;
- Электронная версия любого документа всегда под рукой. Найти нужный можно за 20 секунд;
- Больше не надо терять время на поиски «крайнего». Всегда понятно, кто отвечает за конкретный документ. Контролировать время прохождения документа по организации можно автоматически. С оповещением руководства в случае задержек;
- Документ не потеряется. Также доступна вся история изменений с возможностью скачать старую версию.
А что бизнес теряет, в отсутствии системы документооборота?
Если посчитать потери от неорганизованной работы с документами в масштабах средней организации, сумма получается значительной.
Средний сотрудник тратит 30 – 60 % на работу с документами (по исследованию Siemens Business Services and IT Solutions). Допустим у вас 200 сотрудников. Возьмём минимальные 30 %. Это 7 200 часов работы в месяц (200 * 120 * 0,3).
После внедрения системы электронного документооборота, потери времени снижаются на 50 %. Пусть даже не 50 %, а всего лишь 10 %. Это 720 сэкономленных часов работы. Если средняя стоимость часа работы вашего сотрудника 400 р. (зп 50 000 р. и 120 эффективных часов работы в месяц), то за месяц вы будете экономить 290 000 р.
Это без учёта эффекта от оптимизации бизнес-процессов и улучшения системы контроля и управления.Как видите, внедрение системы электронного документооборота на основе Битрикс24 процедура выгодная. Наносит совершенно конкретную, измеримую бизнес-пользу.
Если тема заинтересовала — звоните, обсудим ваше внедрение. Или заполните форму ниже — мы сами свяжемся с вами.
Вам может быть интересно:
Поделиться
30.03.2017
Оцените статью
Статьи по теме






Хотите получать лучшие статьи от INTERVOLGA раз в месяц?
Подпишитесь на рассылку — спамить не будем