
Отпуска в порядке для Битрикс24: отлаженный процесс согласования и синхронизация с 1С
- Суть статьи в 2 абзаца
- Сценарий оформления отпуска
- Автоматизированное решение “Отпуска в порядке”
- Что умеет решение “Отпуска в порядке”
- Запрет на подачу заявления на отпуск “за счёт работодателя” меньше, чем за две недели.
- Включение выходных дней в период отпуска
- Отпуск меньше 5 дней без выходных
- “Срочно нужен отгул за свой счет!”
- Передача отпусков в 1С: Зарплата и управление персоналом
- Напоминания об отпусках сотрудников
- Напоминание и задача бухгалтеру
- Приобретайте решение «Отпуска в порядке»
Суть статьи в 2 абзаца
Чтобы оформить отпуск, нужно договориться с руководителем, написать заявление, получить согласование... Сколько времени тратится HR-специалистом? Когда и в каком виде заявка на отпуск придёт бухгалтеру, чтобы оформить все в 1С? Мы знаем способ оставить больше времени на работу.
Мы разработали решение “ИНТЕРВОЛГА: Отпуска в порядке” для оформления отпуска в Битрикс24: от момента подачи заявления до согласования и начисления отпускных. Если раньше оформление отпуска только одного сотрудника могло занимать больше рабочего дня, то с нашим решением этот процесс будет “стоить” каждому участнику не больше десяти минут.
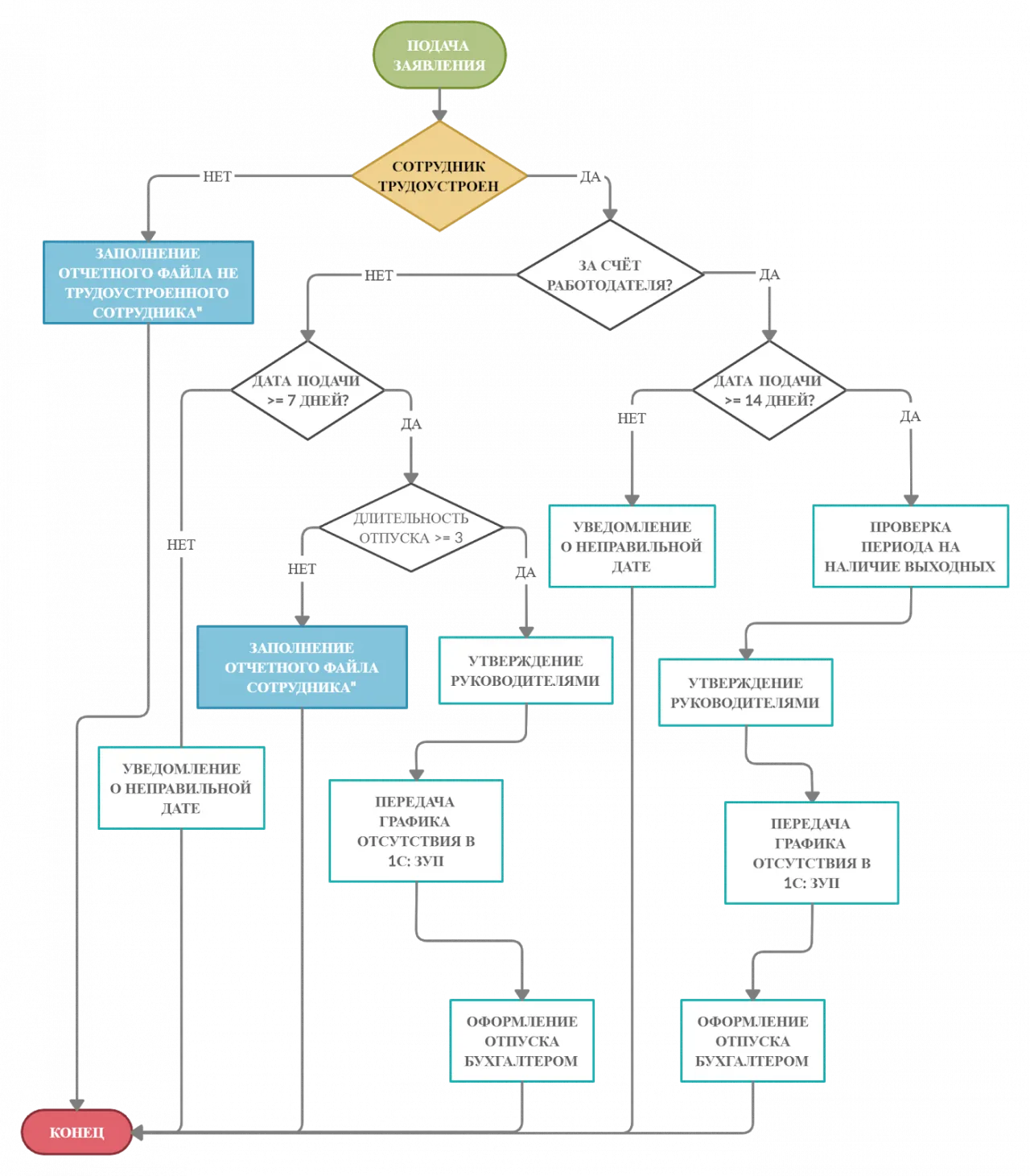
Сценарий оформления отпуска
Сотрудник сам выбирает период отпуска и согласует его с руководителем (чтобы не было пересечений со смежными специалистами и важными мероприятиями). Руководитель согласует, и бизнес-процесс ставит задачу на оформление отпуска.
Кажется все просто. На практике есть много особенностей, которые нужно учитывать в процессе автоматически: отпуска без выходных дней, за свой счет/за счет работодателя, период согласования “чтобы бронировали заранее”.
Например, сотрудник запускает стандартный бизнес-процесс и указывает интервал отпуска с 14.09.2020 по 18.09.2020. Вроде бы, ситуация безобидная, но если приглядеться, работник решил немного схитрить (или просто ошибся), ведь отпуск выпадает с понедельника на пятницу и не захватывает выходные дни.
Чаще всего, такой отпуск не будет согласован руководителем, но стандартный бизнес-процесс этого не знает и заявка “прилетит” начальнику, кадровику и директору на согласование. И если никто из руководства подвоха не заметит то это может привести к неприятным ситуациям, конфликтам или просто к путанице. А количество подобных заявок ограничено только количеством сотрудников.
Наше решение контролирует множество нюансов и готово к использованию.
Автоматизированное решение “Отпуска в порядке”
ИНТЕРВОЛГА разработала решение, учитывающее все нюансы работы с отпусками в организациях: усовершенствованный алгоритм бизнес-процесса согласования отпуска, интеграцию с 1С: ЗУП и напоминания об отпусках.
Что умеет решение “Отпуска в порядке”
Краткий обзор возможностей.Запрет на подачу заявления на отпуск “за счёт работодателя” меньше, чем за две недели.
Отпускные должны быть выплачены, согласно статье 136 ТК РФ, не позднее, чем за 3 дня до начала отпуска. Заявление подаётся не позднее чем за 2 недели, и срок подачи можно изменить с помощью настроек.
Такое уведомление получает пользователь, подавший заявление меньше, чем за 14 дней:
Включение выходных дней в период отпуска
Если сотрудник подаёт заявление на отпуск на период больше 4 дней, то выходные добавляются автоматически. Это защита от случаев, когда некоторые работники пытаются взять часть отпуска без выходных, тем самым увеличив продолжительность оставшегося отпуска.
Актуально и для отпусков, длительностью более 11, 18 и 25 дней – к ним также будут добавлены выходные. Там где человек может ошибиться, наше решение сработает как надо...
Отпуск меньше 5 дней без выходных
Когда сотрудник подаёт заявление на короткий отпуск за счёт работодателя, система также ставит на руководителя задание на утверждение, с пометкой о том, что отпуск не включает выходные и следует обратить на это внимание
“Срочно нужен отгул за свой счет!”
Если заявление на отпуск за свой счет было подано не ранее, чем за 3 дня до начала отпуска, и количество отгулов не превышает 3 дня, график отсутствий не будет передаваться в 1С, а на руководителя сотрудника будет поставлена задача об оформлении отгулов
Передача отпусков в 1С: Зарплата и управление персоналом
Выгрузка графиков отсутствия сотрудников в 1С: “ЗУП” происходит ежедневно и автоматически. Никаких ручных действий! Если отпуск согласован, он появится в 1С. Бухгалтер увидит его в графике и оформит отпуск.
Напоминания об отпусках сотрудников
Решение “ИНТЕРВОЛГА: Отпуска в порядке” оповещает об отпусках сотрудников руководителей, HR-специалистов и бухгалтеров (список настраивается). Напоминание отображается в живой ленте и выводит список работников, которые уходят в отпуск в течении месяца и в течении двух недель. Это помогает при планировании работы отделов и делегировании задач.
Напоминание и задача бухгалтеру
Помимо того, что бухгалтер видит согласованный отпуск в графике 1С, решение “ИНТЕРВОЛГА: Отпуска в порядке” постоянно напоминает о необходимости оформить отпуска сотрудников с помощью уведомлений.
Также бухгалтеру ставится задача “Оформить отпуск” – пока она не будет закрыта, уведомления будут приходить. В зависимости от вида отпуска, будут отличаться и задачи: если согласован отпуск за свой счёт, пункт о начислении отпускных будет отсутствовать.
Задача поможет не забыть про отпуск.
Приобретайте решение «Отпуска в порядке»
Вы получите:
- мгновенный процесс согласования отпуска (обычно он занимает слишком много времени);
- контроль продолжительности отпуска и пересечения с выходными;
- исключите "человеческий фактор" – никто не застрахован от ошибок;
- устраните дублирование операций в 1С и Битрикс24
Статьи по теме





