- Специфика российского рынка электроинструмента
- Коротко о бренде
- Сайт: обновить нельзя модернизировать!
- B2B-кабинет: синтез опыта и лучших практик
- Итоги работы и перспективы
Статья рассказывает о том, как известный бренд электроинструмента в непростое время обновил официальный сайт и перевел продажи в продвинутый B2B-кабинет, переключив усилия сотрудников отдела продаж на решение более приоритетных задач.
Специфика российского рынка электроинструмента
Рынок инструмента (а особенно электроинструмента) довольно специфичен и зависим от ситуации в промышленном производстве и строительной отрасли. Растут доходы, объемы производства и строительства – люди покупают дрели, болгарки и шуруповерты. Экономика замедляется – вместо замены оборудования ищут способы продлить ему жизнь.
В нашей стране рынок электроинструмента имеет конкурентную структуру и высокую емкость. В течение года продается более 17 млн единиц только ручного электроинструмента, не считая садовой техники, силового оборудования и т.д. Присутствие на нем таких крупных производителей как Bosсh, Makita, TTI Group, Metabowerke GmbH, Stanley Black & Decker и др. не приводит к их доминированию. До 2022 года лидеры отрасли занимали доли рынка на уровне 4-7%, делая ставку, в основном, на инструменты профессионального уровня.
Практически каждый из работающих на рынке брендов старается представить свою продукцию в одном или нескольких сегментах:
-
бытовой электроинструмент, предназначенный для редкого и непродолжительного использования;
-
полупрофессиональный инструмент, разработан для тех, кто использует его регулярно, но для небольших по объему работ;
-
профессиональный промышленный инструмент с высокими эксплуатационными характеристиками для ежедневного использования с высокими нагрузками.
Организация продаж в каждом из сегментов имеет свои особенности. Сегменты не только предъявляют разные требования к тактико-техническим характеристикам оборудования, но и сильно различаются процессами принятия решений о покупке. Так, например:
-
в процессе продвижения производители обращаются к разным мотивам. Профессиональный инструмент продвигают, подчеркивая его мощность, производительность и точности операций, в то время как при продвижении продуктов бытового уровня обращаются к мотивам экономии и практичности.
-
для профессионых покупателей цена вторична по сравнению с ресурсными показателями (наработка на отказ, время непрерывной работы) и расширенной гарантией, в то время как для инструментов бытового уровня выбор, во многом, определяется ценой;
-
если дорожают привычные бренды, рядовой потребитель начинает искать доступную замену. Но в профессиональном сегменте большинство пользователей предпочтут отложить покупку, будут ремонтировать существующий инструмент, возьмут его в прокат, но не станут покупать низкокачественные аналоги.
После февраля 2022 г. некоторые крупные западные производители свернули поставки, освободив рыночные ниши для российских компаний и партнеров из дружественных стран. Вначале уход крупных поставщиков не сказался на предложении, но позднее стала ощущаться нехватка качественного электроинструмента, особенно в профессиональном сегменте. Сейчас перед производителями стоит задача организации высококачественных продуктовых линеек, чтобы, воспользовавшись ситуацией, занять освободившиеся ниши. Особенно она актуальна для тех компаний, которые уже имеют собственный производственный опыт и развитую дилерскую сеть. Например, для таких, как наш клиент – бренд Sturm!
Коротко о бренде
Бренд Sturm! появился на российском рынке в 2004 году. Как и у большинства компаний формирование дилерской сети шло параллельно с созданием сайта-витрины.

В молодой компании онлайн-витрина помогает продавать и в фирменном розничном онлайн-магазине, и оптом через отдел продаж. Основной объем продаж делал именно отдел, который с момента своего создания сотрудничал со специализированными розничными магазинами, строительными и производственными компаниями. Для них предлагалось партнерство на индивидуальных условиях через персонального менеджера. Как мы уже писали в статье про внедрение платформы автоматизации оптовых B2B продаж, такой подход является затратным, поэтому на следующем этапе в работу отдела был внедрен кабинет дилера.
Со временем перегруженный табличный интерфейс перестал соответствовать стилистике бренда, условиям ранжирования поисковых систем, а скорость загрузки страниц – современным требованиям пользователей. Планируемая разработка мобильной версии требовала увязки модульных сеток с десктопной версией сайта, которая морально устарела. Эти и другие факторы подтолкнули компанию к решению о модернизации своего представительства в сети. Именно в этот период и началось сотрудничество бренда с ИНТЕРВОЛГОЙ.
Сайт: обновить нельзя модернизировать!
Работа над проектом стартовала с обновления внешнего вида фирменного сайта и интернет-магазина. Требовалось переосмыслить не только дизайн, но и пользовательский опыт, а в связи с обновлением интерфейса и структуры сайта – заново настроить обмен между ним и учетной системой.
На новом сайте:
-
переделали модульную сетку сайта на основе исследования структуры данных и лучших практик в UI/UX;
-
разделили данные, загружаемые на сайт, по источникам. Все, что касается товара (наименование, бренд, изображение, артикул, наличие, цена, аналоги и т.д.), выгружаем из 1С с возможностью редактирования на сайте. Все маркетинговые активности (рекламные блоки в слайдере, рассылки) проходят через аккаунт контент-менеджера, минуя 1С;
-
доработали обмены между сайтом и 1С. Например, сделали выгрузку по FTP картинок и документов (декларация о соответствии оборудования техническому регламенту ТС ЕАЭС) в отдельную папку на сервере. Теперь обмен происходит быстрее, т.к. обмениваться нужно не документами, а ссылками на них;
-
написали сценарий добавления товаров в “Сравнение” не только из блока карточек основного товара, но и из расходных материалов. Теперь пользователь может это делать, не переключаясь между категориями. Алгоритм сравнения товаров теперь показывает только существенные отличия в аналогах, убирая из зоны внимания идентичные характеристики;
-
убрали пустые разделы без товаров, чтобы не создавать иллюзию “пустых полок”;
-
переработали механизм подбора аналогов в карточке товара на стороне 1С;
-
добавили счетчики товаров и категорий в каталоге и отдельных блоках на сайте, а также подняли скорость их работы;
-
доработали поведение модальных окон, форм, кнопок и сервисов (например, электронной регистрации гарантийного товара и проверки действительности сертификатов на технику) для улучшения взаимодействия с пользователем. Ранее, и только для премиальной СТМ Hanskönner, существовала возможность получить расширенную гарантию после регистрации продукта на сайте компании. Теперь дополнительно можно проверить действительность расширенной гарантии.
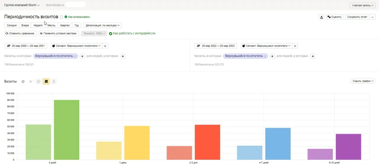
Изменения были одобрены живыми пользователями розничного сайта.
-
Выросла посещаемость в сравнении с аналогичным периодом до модернизации
-
Увеличилась глубина просмотра
-
Повысилась периодичность визитов



B2B-кабинет: синтез опыта и лучших практик
На следующем этапе совместной работы было запланировано обновление B2B-кабинета. Движущим мотивом для компании стало не только желание оформить розничный сайт и B2B-кабинет в едином фирменном стиле, но и стремление реализовать опыт работы со “старым” кабинетом дилера и накопленный бэклог.
Кабинет, через который компания ранее взаимодействовала со своими оптовыми партнерами, позволял без непосредственного участия менеджера совершать оптовые закупки инструмента. В нем было реализовано:
-
создание заказа через ручное добавление товаров из каталога или загрузку файла .XLS с артикулами;
-
подбор запчастей к товару прямо из формы заказа;
-
подтверждение выставленного счета;
-
управление корзиной и черновиками (сформированные заказы, которые не пошли в работу).

Но сам уровень автоматизации ЛК был уже недостаточен для требовательного клиента:
-
история заказов по договорам хранилась, но невозможно было повторить ранее сделанный заказ. Его приходилось собирать заново;
-
корректировка стоимости заказа производилась менеджером вручную на основании условий договора поставки, а позже согласовывалась с покупателем на этапе выставления счета. Разовый пересмотр скидки для 400-600 клиентов одного менеджера, например, в период проведения маркетинговой кампании, представлял собой очень трудоемкую задачу;
-
не был организован внутренний документооборот. Уведомление об оплате счета нужно было отсылать менеджеру на почту, а не в ЛК. При большом количестве контрагентов у менеджера возникал риск ошибок и путаницы в заказах и оплатах. Обмен закрывающими документами тоже происходил офлайн.
Была еще одна проблема, не имевшая непосредственного отношения к функциональности кабинета дилера, но осложнявшая работу сотрудников отдела продаж. Клиенты компании предпочитали привычно оформлять заказы через личного менеджера и неохотно переходили на новую схему работы. Со временем менеджменту удалось убедить партнеров начать работу с B2B-кабинетом. Для этого потребовалось изменение тактики обслуживания звонков клиентов, которым был выдан логин. После понижения приоритета в обслуживании таких звонков, процесс перехода резко активизировался.
Разработку “нового” кабинета мы начали с нуля. Такое решение было обосновано не только требованиями к единому стилю, но и необходимостью создания бесшовной архитектуры, удешевлением проекта, построенного на единой платформе и стандартных модулях. В новый проект перекочевали удачные практики из предыдущего кабинета: мультикорзина, выгрузка заказа из .xls, подбор и заказ запчастей и расходников к инструментам и оборудованию и т.д.
Большой вклад в проект внесли специалисты по 1С на стороне заказчика. В частности, они самостоятельно разработали web-сервис, который рассчитывает скидки на основании статуса клиента и его ИНН. Когда товар попадает в корзину, то сайт через web-сервис опрашивает учетную систему, которая обратно отдает соответствующие цены. Клиент видит “свои” цены, когда переходит из каталога в корзину или после загрузки заказа в XLS. В результате с менеджеров снимается огромный пласт непродуктивной работы.
Новый кабинет стал функциональнее с точки зрения UI/UX. Например, стало возможным повторение заказа без повторной его сборки.

Стало удобнее работать с товарами в корзине, создавать “черновики” и возвращаться к ним.

Если что-то отвлекло от формирования заказа или требуется разделить заказы нескольких клиентов, можно положить список в “Черновик” и позже вернуться к нему, оплатить каждый “черновик” по отдельности.

Стало проще просматривать состав заказа и производить замены. Система подскажет есть ли товар в наличии (если заказ активирован из черновиков) и не изменился ли артикул. Наличие фотографий упрощает идентификацию товаров и общее восприятие заказа.

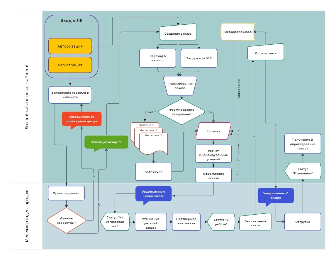
Логика работы обновленного B2B-кабинет представлена на схеме. Не UML, но основные ветки процесса отражены.

На финальной стадии проекта специалисты нашей компании потратили несколько десятков часов чтобы перенести контент старого сайта на новую площадку и выгрузить сведения о контрагентах в новый B2B-кабинет. В общей сложности по двум проектам было решено 174 задачи разного уровня сложности, но результат стоил приложенных усилий.
Если вы готовы воспользоваться нашим опытом и опытом наших партнеров в вопросе развития оптовых продаж, предоставить своим клиентам удобный инструмент поиска и заказа необходимой им продукции, оставьте ваши контактные данные.
Итоги работы и перспективы
На модернизацию сайта компании специалисты ИНТЕРВОЛГИ затратили более 1200 часов. Разработка B2B-кабинета заняла в 2 раза меньше времени. Заказчик получил две современные платформы для обслуживания оптовых и розничных клиентов, рост трафика и значительное сокращение времени обслуживания сделок. ИНТЕРВОЛГА – еще один успешный кейс в свое портфолио.
В планах бренда Sturm! – оцифровка процесса оказания сервисных услуг. Это должно дополнительно улучшить клиентский опыт и снизить расходы компании.
Статьи по теме






